Walter Dominguez Dicas Projeto Serviços

  • SERVIÇOS

    Conjunto de atividades que tem como principal valor a experiência, que responde a uma espectativa ou necessidade, dentro escopo de sistemas de informação.

    Frequência de uso (ordem decrescente) :
    3
    2
    1

  • SÍNTESE DE TEXTOS

    2000 até o presente
  • Elaboração de síntese de tópicos relativos a sistema de informação.

  • REQUISITOS

    2000 até o presente
  • Objetivo: Entender os requisitos de uma necessidade de informação  para desenvolver(design) da solução Transacional ou Analítica de um sistema de informação.
    • Leia mais ...


    Serviços


    Elicitação: origem da informação              
    Negociação:
    Reconciliar visões e gerar conjuntos de requisitos complementares





    Análise: Necessidade de informação
    Documentação:
    Para patrocinadores e desenvovedores





    Validação: checar requisitos com interessados

    Gerenciamento de mudanças de requisitos:
    Impacto mudança de requisitos



    Produtos
    Levantamento

    Lista de Requisitos
    Conceitos
    (o que)
    ID
    Yipo
    (F/NF)
    Descrição
    Situação
    Observação
    Atividades
    (como)





    Envolvidos
    (quem)
    F- Funcional NF - Não Funcional
    Lugares
    (onde)

    Eventos e ciclos de vida
    (quando)
    Objetivos e regras de negocio
    (poeque)
    Problema e necessidades

    Cultura da organização

    Politicas da organização


    Técnica
    Disgrama e Descrição de caso de uso
    Nome
    Nome do caso de uso
    Atores
    Atores que irão usar o sistema
    Objetivo
    O que o caso de uso irá fazer
    Fluxo de eventos (cenário principal)
    Ping-pong entre Ator e Sistema
    Poderão ser criados cenários alternativos.
    Poderá usar outros casos ou extender em opções


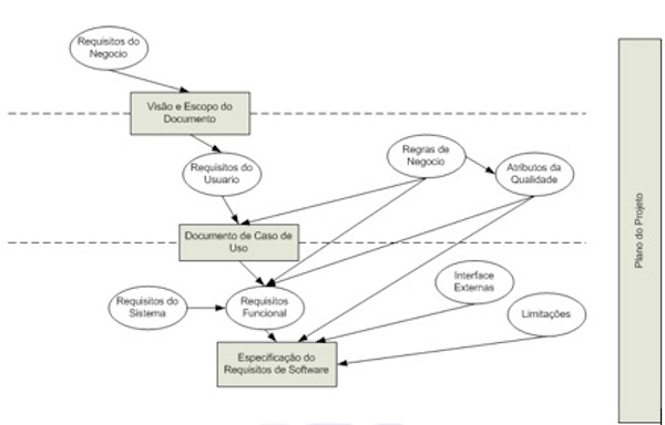
    DocRequisito.jpg

    DominioRequisito.jpg

Outros serviços...

  • ARQUITETURA DA INFORMAÇÃO

    Modelagem da informação para sites na web e sistemas computacionais em organização.

    2008-2016
  • Elaboração de modelo conceitual das informações para o funcionamento do serviço.

    Mapa do grupo de informação no contexto em estudo.

    Fluxo de informação entre os grupos de informações.

    Hierarquisação das informações e fluxo de navegação que irá existir.

    Protótipos navegáveis para visualizar como cada grupo de informação irá funcionar.

    Teste de usabilidade através de implementações graduais de novas funcionalidades e validando.

  • ELABORAÇÃO DE RELATÓRIOS

    1973 até presente
  • Elaboração de relatórios para apoio a decisão. Emitir parecer técnico, sobre o desenvolvimento do sistema e aplicação


  • DIAGRAMAÇÃO

    1975 até o presente
  • Desenho do diagrama de entidades, classes, fluxos de informações, atividades, casos de uso, diagrama de sequencia e de estado.

  • ANÁLISE

    1975 até o presente
  • Uso de análise estruturada, essencial e orientada a objeto na especificação de sistemas, utilizando metodologia e procedimentos, visando automatizar e/ou racionalizar processos e rotinas de trabalho dos diversos departamentos da empresa.

  • MODELAGEM DE DADOS E PROCESSOS

    ... até o presente
  • Dados- Requisitos e elaboração de modelos de dados.
    Processos- Requisitos e elaboração de modelos de dados.
    Tomada de decisões - Requisitos e elaboração de tabela de decisão.


  • DOCUMENTAÇÃO

    2016
  • Elaboração de documentação para os sistemas e aplicações, visando a melhor interpretação dos programadores.
    Elaboração de manuais dos sistemas e projetos desenvolvidos. Elaboração automática de documentação em programa Web.

  • PLANEJAMENTO

    1989
  • Planejar e executar o levantamento de dados junto aos usuários objetivando a implantação de sistemas informatizados.

    Participação no planejamento de TI (hardware, software e sistemas) na organização. Mapeamento atráves de framework Zachman.

    Planejamento e elaboração de rotina de produção de sistemas tanto no usuário como departamento de TI.

  • TREINAMENTO

    1998
  • Preparo conteúdo programático e o material didático para implantação de sistemas e na web.

  • METODOLOGIA DE DESENVOLVIMENTO DE SISTEMAS

    1979 a 1981
  • Elaboração de estudos sobre a criação e melhoria de metodologias e procedimentos necessários ao desenvolvimento de sistemas.

  • PESQUISA

    2016
  • Pesquisa e seleção de novos métodos, técnicas e ferramentas existentes no mercado, visando aprimorar o trabalho de desenvolvimento e atender necessidades dos usuários dos sistemas.
    Pesquisa e identificação de novas tecnologias de informação.

  • ENGENHARIA DA INFORMAÇÃO

    1995 e 1999
  • Uso das disciplinas de engenharia de informação nas atividades de análise de sistemas na organização (Analise de dados, funcional, matriz crud, modelagem, normalização ).

  • ENGENHARIA DA SOFTWARE

    2005 e 2010
  • Uso das disciplinas de engenharia de software nas atividades de desenvolvimento de software (engenharia de requisitos, projeto de interface, componentes, banco de dados e teste de software).

  • COORDENAÇÃO

    1994
  • Participação na coordenação de desenvolvimento e implantação evolutiva de sistema.

  • GESTÃO

    1997 a 1999
  • Participação da gestão dos contratos de serviços, no que se refere ao ambiente de sistemas de TI, atuando como interface entre a Gerência de TI, os provedores desses serviços e gerente usuário.

  • DIMENSIONAMENTO DE SISTEMA

    1998
  • Calculo de pontos de função para dimensionar tamanho de sistemas de informação.

Copyright © WALTER DOMINGUEZ