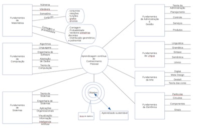
Aprendizagem contínua do Conhecimento Pessoal |
Análise da análise |
Aprendizado de máquina |
Eletrônica |
Exemplo de uma página feita usando o método |
Especificaçãode uma transação |
Extração, transformação e cargar de um Banco de
Dados para outro (ETL). Datawarehouse |
Manipulação de conjuntos, arrastando elementos de conjunto. |
Método de aprendizado para fazer um sistema |
Método em cascata |
Modelagem e Mineração de dados |
Página dinâmica em avascript. |
Página pessoal |
Programa de treinamento de Análise de dados |
Programa de treinamento fundamentos da matémática |
Rede Neural |
Visualização |
Aprendizagem contínua do Conhecimento Pessoal |
Programa de treinamento de Análise de dados |
Programa de treinamento fundamentos da matémática |
Motivação: Revitalização do conhecimento.
Revisões por temas para rever o background pessoal.
Alguns cursos para organizar o conhecimento na área para conecta-la ao background pessoal.
Motivação: Bom tempo sem ver matemática de maneira formal.
Revisões por temas para rever o background pessoal.
Motivação: Consolidar conhecimento já obtido.
Programa em python usando algoritimo de Classificação (Perceptron) e Regressão para separar dois conjuntos de dados, usando retas.
Três estudos de caso para identificar padrões ou relacionamentos comercialmente úteis em bancos de dados ou em outros repositórios de computador .
Três propostas de visualização.
Objetivo da Visualização:
Responder a uma pergunta
Clique aqui para ver uma visualização de uma rede neural.
Trabalho desenvolvido e implantado na Telefônica
Clique aqui > para ver apresentação sistema de indicador.
Método de aprendizado para fazer uma página.
Como exemplo de uso do método ver a própria página do método (ao lado) .
Página web dinâmica
A documentação da página é gerada automáticamente.
Aplicação do método de aprendizado para especificar uma transação de um sistema.
Regra de negocio controlada por um uma tabela de decisão
Individual
2016
Análise da análise .
Elementos de um sistema
Componentes de um sistema
Método de aprendizado para fazer um sistema
Desenvolvimento e implementação das experiências pessoal.
Atividades:
Identificação, classificação, agrupamento, modelagem e visualização de conceitos nas áreas de sistemas, engenharia de sistemas, linguagem de programação, matemática discreta, ciência da computação, eletrônica, linguistica .
Ferramenta visual para auxiliar no estudo de análise de conjuntos de dados e elementos de conjunto.
Página dinamica com documentação automática.
Estudo de página dinamica usando html5, css e javascript.
Interface para Cáculo da série de Fibonatti em Html,Css e Javascript (como incluir o Python?)
Individual