Bloco de Informação

"Criar Páginas Web"

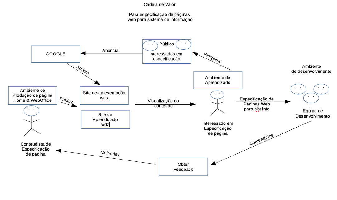
Ambiente de Aprendizagem



PaginaSimbolo.png TransformacaoBloco.html BlocoInformacaoConceito.png

Porque criar página Web ?

Apresenta uma imagem profissional – uma abordagem de melhorar confiança e credibilidade;

Facilita o planejamento e organização para mostrar, comunicar e direcionar um trabalho colaborativo independente de onde você e as pessoas estejam.

Liberdade para 2 pessoas compartilharem um aprendizado.

Porque este site?

Cria uma oportunidade de apredizagem independente da ensinagem

Aprendizagem com conforto, estimulo e interesse visual

Motivação para melhorar a especificação e produção da página que você deseja.

O algorítmo de aprendizagem de uma página você mesmo pode definir.

O que ofereço?

Aprendizado colaborativo para "Fazer uma página Web" utilizando as competências em: Mapear, Modelar, Visualizar, Prototipar e Testar Páginas Web

Por quanto?

Preço compativel com a complexidade da página.
Irá depender da quatidade de atores, seções e subseções, numero de links internos e externos, icones, imagens, logo, video e som.

Contate-me



Experimente, clique abaixo

1. Clique para ver quem são os atores.

 USUÁRIO WEB
LinhaSetaBaixo.svg

 INTERFACE WEB
Browser (chorme, safari, opera,..) aplicativos

Vou te transferir para você fazer uma experiência


Clique aqui para fechar bloco

2. Clique para você fazer uma experiência com meu framework

Projeto : Da saida para entrada. Execução: Da entrada para saida. Especificação
SINTESE
A página é um
sistema que
visualiza blocos
de informação.

CONCEPÇÃO
Página:
Anatomia EsbocoCriacaoPagina.png
Elementos
Texto
Imagem
Vídeo
Audio
Ilustração
*lista completa SetaDireita.gif

Componentes
Logotipo
Navegação
Conteudo
Rodapé
Espaço em branco

EsboçoEsbocoCriacaoPagina.png
LayoutEsbocoCriacaoPagina.png
Storyboard SetaDireita.png

FUNCIONA
LIDADES

COMPORTA
MENTOS
Recuperação
da info
SetaDireita.gif SetaDireita.png

ACEITAÇÃO

Critério de
aceitação:

mais...

Os objetivos
estão claros

Partir de um
bloco de info
e visualizar
uma página.

Não deve ter
link quebrado.

Conteudo de
bloco
consistente.

Verificar se
requisitos
foram
atendidos.

Validar
o storyboard.

Usuário
não deverá
ficar perdido
na navegação.


DIVERSOS
Dominios
Biblioteca SetaDireita.gif
Glossário SetaDireita.gif

OBJETO DE APRENDIZAGEM

 VAMOS COMEÇAR COM UM BLOCO DE INFORMAÇÃO
BlocoInformacao.png
Clique aqui para ver o que é Bloco de informação IR PARA

 TRANSFORMAÇÃO
Clique aqui para continuar a experiência IR PARA


 RESULTADO - Alvo (Layout com conteúdo)
Clicar para ver a página criada
e depois clique em HOME na página criada IR PARA

Relacionamentos
TEMAS
Conceito SetaDireita.gif
Modelo SetaDireita.gif SetaDireita.gif
Diagrama
A complexidade é,
ao mesmo tempo,
concreta
e abstrata -
para projeta-la, são
necessário diagramas.
Se, com níveis de
começa-se a responder
o que é (taxonomia /
ontologia)e como
funciona
(modelo / modulo) um
sistema
com uso dos diagramas
e dos pricipios da
topologia,
começa-se a responder
onde esta o sistema
representação e
produção)
que disponibiliza o
arranjo
conexões,
forças e fluxos
de um sistema, modelo
ou realidade.
TopologiaSetaDireita.gif

Sistema SetaDireita.gif
Aprendizagem
SetaDireita.gif SetaDireita.gif
Informação SetaDireita.gif
Knowledge SetaDireita.gif
Grid SetaDireita.gif
Software SetaDireita.gif
Ciclos de Vida
Ciclo de Vida de
produto ou serviçoSetaDireita.gif
Ciclo de Vida de
desenvolvimentoSetaDireita.gif
Ciclo de Vida de
Negocio e sistemaSetaDireita.gif

Estrategia SetaDireita.gif SetaDireita.gif
Mapeamento SetaDireita.gif
Público alvo
Persona SetaDireita.gif
Design didático SetaDireita.gif
Tipografia SetaDireita.gif SetaDireita.gif SetaDireita.gif SetaDireita.gif
Cores SetaDireita.gif SetaDireita.gif SetaDireita.gif SetaDireita.gif
Tecnologias Web (código)


  • Orientações IR PARA

  • PRINCIPIOS
    CONTEÚDO

    Começar pelo final
    (a partir de
    uma solução)

    mais...
    .Começar com a
    experiência do
    interessado e
    caminhar
    em direção a
    tecnologia.
    .Partir do simples
    para ocomplexo
    .Configurar um
    conjunto de modelos
    adequados para
    aplicações
    especificas.
    .Modelo é
    direcionado por
    objetivos e
    riscos do projeto.
    .Modelo atravessa
    estados bem definidos
    . Dividir para
    conquistar
    .Seguir práticas
    modernas de
    desenvolvimento.
    .Evitar:
    .. Multitarefas
    .. Aprender rápido
    .. sem assimilar
    .. Trocar iniciativas
    atuais por novas
    e melhoradas
    porem não dominada.
    Exercitar o
    domínio.
    PRINCIPIOS
    CAMINHO

    Transformar
    custos
    em receitas

    mais...
    . Encontrar
    treinar
    e manter
    bons algoritimos
    .Os gastos
    devem ser
    estipulados
    e reconhecidos
    de acordo com.
    interesses .....
    . Um bom conteúdo
    deve estar
    procurando crescer
    e melhorar indepen-.
    mdente do sucesso.
    .Inovações que criem
    valor são uteis
    mas não tenha medo
    de copiar o que funciona
    . Educação
    deve ser
    continuo
    e incorporado
    a rotina
    de trabalho
    .Disponibilizar
    apenas com
    resultados concretos.
    .Comunicação
    transparencia
    ética
    . Cuidar bem
    da reputação
    e rápido.
    . Vá atras do
    pote de ouro
    mas por um
    caminho saudável.

    ABORDAGEM
    ( Método para
    testar e aplicar
    novas idéias)
    VideoIR PARA

    Começar pelo final
    Mapear

    mais...

    Fazer Esboços

    Decidir
    (Storyborad)

    Prototipar

    Testar
    (Aprender)



    APRENDI
    ZADO
    Matemática
    Categoria SetaDireita.gif
    Conjunto SetaDireita.gif
    Função
    Estatistica
    Descritiva
    Inferência
    Não Paramétrica
    Análise de sobrevivência
    Distribuição de probabilidades
    Correlação
    Regressão
    Análise multivariáveis
    Séries temporais

    Tecnologias
    Técnicas SetaDireita.gif
    Ferramentas Ferramenta.html
    WModelodeGestaoEstrategica.jpg WModelodeGestaoTatico.jpg WModelodeGestaoOperacional.jpg

    Cursos SetaDireita.gif


    3. Veja agora a estratégia para fazer uma página na web.

    EstrategiaWdz.png

    4. Veja o que é ciclo de vida de uma página.


    ESPECIFICAÇÃO & DESIGN DO BLOCO DE INFORMAÇÃO.


    5. Veja os serviços de mapear, modelar, prototipar, testar e visualizar.


    6. Veja também os cases que já tenho.

    CASES COLABORACIONAIS EM IDÉIA

    wdz.eng.br@gmail.com


    Clicar
    (Ir para)
    Página
    Objetivo
    Sensor de gás Aprendizado

    CASES COLABORACIONAIS EM ANDAMENTO

    wdz.eng.br@gmail.com


    Clicar
    (Ir para)
    Página
    Objetivo
    Conceito de bloco de informação Aprender conceito
    Como fazer uma página Web Consolidar conceito

    CASES INFORMACIONAIS EM ANDAMENTO

    wdz.eng.br@gmail.com


    Clicar
    (Ir para)
    Página
    Objetivo
    Sistema de informação acompanhamento projeto Fachada predial Fazer Cliente
    Tratamento dentário Fazer Cliente

    CASES COLABORACIONAIS IMPLEMENTADOS

    wdz.eng.br@gmail.com


    Clicar
    (Ir para)
    Página
    Objetivo
    Serviço de Modelagem e Especificação de Sistema (WDS) Fazer Cliente
    Componente Digital (WDC) Montar páginas com auxilio de componentes
    Produto (WDP) Fazer página Web
    Dicas sobre sistemas de informação e suas tecnologias (WDK) Marcar presença na internet
    Modelo de tomada de decisão de escolha de um site Modelar uma tomada de decisão
    Modelo de tomada de decisão para escolha de impressora Modelar uma tomada de decisão

    7. Gostou ?


    Esta interessado e tem um caso real ?



    Se  SIM  eu também




    BEM VINDO

    Entre em contato

    wdz.eng.br@gmail.com

    IR PARA

    Obrigado