Detalhe da Solução

conteudo

Preparo

conteudo

Ecosistema

Busca retratar uma visão ecológica das experiências das pessoas e mostrar um sistema amplo de interação.
Destaca o fluxo de informações e as relações entre os vários aspectos e componentes de um sistema.
Inclui pespectivas de vários atores e diversos tipos de interação com a organização
É holistico captando elementos da experiência em vários níveis de interação.
Foca na relações do autor, tarefas, objetivose tipos de interação.

Visão detalhada »

Dominio

Uma esfera de conhecimento ( ontologia ), influência ou atividade. A área de assunto para a qual o usuário aplica um programa é o domínio do software;.

Dominio do conhecimento » Domínio do site »

Glossário de termos

Identifica e define os termos-chave para o domínio do problema, capturando o vocabulário das partes interessadas. Sintetiza o aprendizado. Classificação em ordem alfabética de item.

Visão detalhada »

Cadeia de valor

Podem ser mapas de conceitos simples dos atores e entidades envolvidos em uma experiência.
Ajuda a definir as espectativas com os seus clientes.
A cadeia de valor são todas as ações e processos para o site entregar valor (eliminar etapas que não adicionam valor)
Otimizar os processos do serviço de apoio.
Crie demanda do cliente (deixar cliente empurrar valor para cima). Alinhar oferta com a necessidade do cliente. Qual valor esta criando da pespectiva do cliente?
O modelo se encaixa em sua finalidade.
Processo de construção do diagrama:
. Listar todos os atores e entidades envolvidos na experiêcia.
. Colocar o ator primário o provedor primáriono no centro , com o provedor a esquerda. . Colocar os outros atores e entidades em volta dois dois, de um modo que mostre suas relações básicas.

Pontos de contato

Identificação de ptos de contato:

  • Anuncios de TV, anuncios impressos, brochuras
  • E-mails de marketing, newsletters
  • Site, aplicativos, programa de software
  • Telefonemas, linha direta para atendimento, bate-papo online.
  • Balcão de serviços, registro de saida, consultoria.
  • Objetos fisicos, prédios, estradas.
  • Embalagem, materiais de envio.
  • Contas, faturas, sistemas de pagamento.

Visão detalhada »

Estratégia

Comece com a experiência do cliente e trabalhe em direção a tecnologia.
Crescer questionando o tipo e o escopo do valor criado.
Os diagramas de alinhamento fornecem idéias de fora para dentro e são mais bem criadas no incio para informarem a decisão estratégica.
Quando os produtos ficam inteligentes e conectados, eles se encaixam em um ecosistema de serviços.
A estratégia fornece lógica entre a análise e o planejamneto..
Aqui surge a proposta de valor e o modelo de negócio

Diagrama de estratégia »

Modelo de abordagem de análise

hhh

Modelo de abordagem de análise »

Modelo de abordagem de design

hhh

Modelo de abordagem de design »

Abordagem Inicial

Identificar os três níveis de requisitos: negócios, usuário e solução(funcional). Independentemente do ciclo de vida que seu projeto segue, você deve se perguntar por cada versão ou iteração se irá agregar valor e reduzir o risco.

Niveis Requisitos » Ciclo de vida » Cadeia de valor »

Necessidades dos Interessados, Objetivos, Beneficios, Aceitação

Descrição de uma necessidade.
Quem --> o que - (objetivo)--> Para que(funcionalidade).

Necessidades, Objetivos,.. »

Estórias do usuário

As melhores pessoas para escrever requisitos são os usuários que terão impacto direto dos requisitos.
Requisitos possuem um objetivo só, que é atender a uma exigência informada por alguém, mas a natureza de tal exigência pode ser diferente para cada requisito: um escopo, dividido em módulos, cada módulo com seus requisitos funcionais e regras de negócio, e requisitos não funcionais fora dos módulos, permeando todo o sistema.
Serão consumidos e gerados durante todo o pocesso de desenvolvimento de sistemas, pois o foco ira mudando conforme a visão de produto ou serviço e o design do mesmo, o processo para produzir e o design desse processo, a construção , os testes, a implantação os disponibilização, a sua operação e por fim sua manutenção, melhoria e evolução.
Inicialmente pensemos o que terá o o escopo , em que dominio estará contido e como êle será desenvolvido. Uma estória contando como será seu uso é um bom material para que os requisitos sejam minerados e colocados em uma lista.

Estória como será usada a solução »

Cenario e Caso de uso

Inicialmente pensemos o que terá o o escopo , em que dominio estará contido e como êle será desenvolvido. Uma estória contando como será seu uso é um bom material para que os requisitos sejam minerados e colocados em uma lista.

É uma descrição de uma necessidade.
Quem --> o que - (objetivo)--> Para que(funcionalidade).

Visão detalhada »

Card image cap

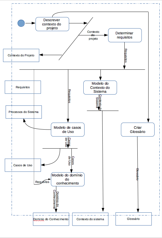
Entrada e saida de dados.

  • Requisitos:
  • Requisitos gerais do sistema
  • Contexto do sistema:
  • Sistema com atores
  • Casos de uso:
  • Serviços oferecidos pelo sistema
Lista de requisitos iniciais

Inicialmente pensemos o que terá o o escopo , em que dominio estará contido e como êle será desenvolvido. Uma estória contando como será seu uso é um bom material para que os requisitos sejam minerados e colocados em uma lista.

Estória como será usada a solução » Lista de requisitos »

Mapa mental de processos

Comece com a experiência do cliente e trabalhe em direção a tecnologia.
Crescer questionando o tipo e o escopo do valor criado.
Os diagramas de alinhamento fornecem idéias de fora para dentro e são mais bem criadas no incio para informarem a decisão estratégica.
Quando os produtos ficam inteligentes e conectados, eles se encaixam em um ecosistema de serviços.
A estratégia fornece lógica entre a análise e o planejamneto..
Aqui surge a proposta de valor e o modelo de negócio

Mapa mental »

É a exploração ampla dos comportamentos, sentimentos e motivações humanas.
É uma reorganização hierarquica da informação.
Percepção de que um sistema faz.
É usado para derivar a navegação e a arquitetura das informaçõe de alto nivel.

Mapa mental iteração individuo x site »

Contexto do serviço

Contexto de uso é definido pelo ambiente imediato em que determinado texto está sendo produzido.

Contexto do serviço da solução »

Visão geral do processo

Contexto de uso é definido pelo ambiente imediato em que determinado texto está sendo produzido.

Visão geral do processo »

Escopo do projeto

O escopo do projeto do serviço esta dividido em 2 partes: . Uma parte emoldura o processo de aprendizado que corresponde a construção do site. . a outra parte executa o processo que corresponde ao uso do site.

Escopo do projeto »

Telas

Como fazer uma página Web:
1. considere o problema resolvido (desenhe a página, aqui chamada de elemento)
2. um elemento pode ser dividido em novos elementos (passa a ser conjunto).
2. defina que ações ("user stories" em metodologia ágil) fornecerão dados para quais elementos, os elementos não resolvidos repetimos a partir do passo 2.
O prazo de desenvolvimento e o custo é feito a partir das "user stories" desta etapa..

Visão detalhada »

Prototipagem

Construir um protótipo fazendo um download de site que tehna uma estrutura pela qual possa ser incluido o conteudo que você deseja ou com ferramentas que você já domine ou não (fazendo curso).
Até um produto fisico pode ser prototipado.
Testar o protótipo:
Offline, online, grupos ou conceito

Protótipo » Ciclo de vida prototipagem »

Jornada de aprendizagem

Jornada da apredizagem »

Elicitação

A abordagem inicial identificou os três níveis de requisitos: negócios, usuário e solução(funcional). Estes vêm de fontes diferentes em épocas diferentes durante o projeto, têm audiências e finalidades diferentes, e precisam de ser documentados em maneiras diferentes. Você também precisa obter requisitos não funcionais, tais como expectativas de qualidade em várias dimensões, a partir de fontes apropriadas.

Técnicas de Elicitação

É um processo de aquisição de conhecimento, onde se aplicam tecnicas para comprender melhor o negócio a ser impactado pelo projeto,para identificarpartes interessadas para identicar e refinar os tipos de requisitos.
Tem como produto as memórias dis levantamentos, que são informações não estruturadas.

Tecnicas de Elicitação »

Lista de requisitos

Usar lista única com quebras por dimensão (negócio,usuário, solução ) e objeto(objetivo, dominio,pressuposto,....

Lista de requisitos »

Análise

A análise de requisitos envolve a refinamento dos requisitos para garantir que todas as partes interessadas os compreendam e os analisem por erros, omissões e outras deficiências. A análise inclui a decomposição de requisitos de alto nível em níveis apropriados de detalhamento, construção de protótipos, avaliação de viabilidade e negociação de prioridades.

O objetivo é desenvolver requisitos de qualidade suficiente e precisão que os gerentes poçam construir estimativas de projeto realista e o pessoal técnico pode prosseguir com o projeto, construção e testes.

É muito valioso representar alguns dos requisitos de várias maneiras — por exemplo, em formulários textuais e visuais, ou nas formas de ambos os requisitos e testes . Estes pontos de vista diferentes revelarão introspecções e os problemas que nenhuma vista única pode fornecer. Várias visualizações também ajudam todas as partes interessadas a chegar a um entendimento comum — uma visão compartilhada — do que eles terão quando o produto for entregue.

Modelo de abordagem da análise »

Classificação de requisitos

Os requisitos de software incluem três níveis distintos: requisitos de negócios, requisitos do usuário e requisitos funcionais. Além disso, cada sistema tem uma variedade de requisitos não funcionais. O modelo na Figura ilustra uma maneira de classeficar os tipos de requisitos..

Classificação Requisitos »

Lista de requisitos priorizados

Como a priorização é relativa, você pode começar a priorização assim que descobrir seu segundo requisito.
Prorizar baseado no importante e não importante x é urgente e não urgente (alta,media e baixa)(não fazer não urgente e não importante) Prorizar baseado no valor, custo e risco.

Lista de requisitos priorizados »

Abordagem final

A essência da especificação de requisitos é documentar os requisitos de diferentes tipos de uma forma consistente, acessível e revisualizável que seja facilmente compreensível pelos públicos pretendidos. Você pode registrar os requisitos de negócios em um documento de visão e escopo. Os requisitos do usuário normalmente são representados na forma de casos de uso ou histórias de usuário. Requisitos de software detalhados funcional e não funcionais são registrados em uma especificação de requisitos de software (SRS) ou em um repositório alternativo, como uma ferramenta de gerenciamento de requisitos.

Contrato

Donec id elit non mi porta gravida at eget metus. Fusce dapibus, tellus ac cursus commodo, tortor mauris condimentum nibh, ut fermentum massa justo sit amet risus. Etiam porta sem malesuada magna mollis euismod. Donec sed odio dui.

Visão detalhada »

Documento de requisito

Padrão IEEE-830.

Download » Documento »

Exemplo de documento »

Gerenciar mudança de requisito

Não importa o quão cuidadoso você seja sobre a definição dos seus requisitos, sempre haverá mudanças. O que torna complexo o gerenciamento dos requisitos variáveis não é apenas que um requisito mudado implicará mais ou menos tempo gasto na implementação de uma determinada característica nova, mas também que a mudança em um requisito terá impacto em outros requisitos. Você precisa certificar-se de compor uma estrutura de requisitos que seja adaptável a mudanças, e de usar vínculos de rastreabilidade para representar as dependências entre os requisitos e outros artefatos do ciclo de vida do desenvolvimento. O gerenciamento de mudança inclui atividades como estabelecer uma linha de base, determinar quais dependências são importantes de serem rastreadas, estabelecer a rastreabilidade entre itens correlatos e o controle de mudança.

Preocupar com:
Gerenciar mudanças nos requisitos acordados;
Gerenciar os relacionamentos entre os requisitos;
Gerenciar as dependências entre o documento de requisitos e outros documentos produzidos ao longo do processo de desenvolvimento do projeto.

Modelo de rastreamento de requisito »

Matriz de rastreamento de requisito »