| Tema | Tópico/descrição | |||||||||||||||||||||||||||||||||||||||||||||||||||
| ABSTRAÇÃO |
|
|||||||||||||||||||||||||||||||||||||||||||||||||||
| ALINHAMENTO |
VER MAPEAMENTO. |
|||||||||||||||||||||||||||||||||||||||||||||||||||
| APRENDIZAGEM |
Tipo de apendizagem: aprendizagem por descoberta Os conteúdos não são recebidos de forma passiva, a menos que sejam reordenados para se adaptar ao esquema cognitivo (estrutura de processamento de informação que organiza os estímulos e perceções de um indivíduo acerca de uma determinada situação, tendo por base as suas experiências e aprendizagens anteriores. |
|||||||||||||||||||||||||||||||||||||||||||||||||||
| ARTEFATOS |
Inclui descrição de processo, planos, procedimentos, especificações, desenhos de arquitetura, projeto detalhado, codigo-fonte e documentação para usuário. Artefatos podem ou não a ser entregues a um cliente ou usuário final. |
|||||||||||||||||||||||||||||||||||||||||||||||||||
| ATRIBUTOS DE QUALIDADE |
|
|||||||||||||||||||||||||||||||||||||||||||||||||||
| BASE DE CONHECIMENTO | Ver em Base de Conhecimento de Requisitos | |||||||||||||||||||||||||||||||||||||||||||||||||||
| CADEIA DE VALOR |
VER MAPEAMENTO |
|||||||||||||||||||||||||||||||||||||||||||||||||||
| CARACTERISTICAS |
Sinônimos de característica as palavras qualidade, elemento, aspecto, traço, natureza, atributo, caráter, peculiaridade, sinal, perfil, particularidade e propriedade. Função: As características também são conceitos e são usadas para classificar e definir outros conceitos. Por exemplo, 'verniz' é um conceito que tem a 'resina' como uma de suas características, e 'resina' também é um conceito. Se não soubermos o que é 'resina' não poderemos entender corretamente o que seja 'verniz'. Assim, o conceito nunca é estabelecido de forma isolada, mas sempre em relação com outros. O conceito se estabelece através da comparação com outros conceitos, quando se identificam semelhanças e diferenças (por meio da análise e comparação das características), o que leva à reunião de conceitos, que se relacionam de maneira vária. Por exemplo, o conceito "vacina antirrábica" leva aos conceitos "vacina" (relação genérica), ao conceito "raiva" (termos associado) e este, leva ao conceito "doença infecciosa", que guarda uma relação genérica com "raiva". Então, a partir de um único conceito - vacina antirrábica - reunimos pelo menos mais três conceitos, ligados por relação genérico-específica e por relação associativa. Classificação das características Característica essencial Característica necessária ao completo entendimento do conceito, especificando-o de maneira inequívoca. Assim, quando definimos tinta fluorescente como 'tinta que apresenta certa luminescência durante a noite' e tinta fosforescente como 'tinta que apresenta certa luminescência durante a noite', não conseguimos fazer a distinção entre elas. Faltam-lhes as respectivas características essenciais. Por exemplo: tinta fluorescente tinta que apresenta certa luminescência durante a noite, quando sobre ela incide um feixe luminoso, cessando quando a fonte ativadora deixa de agir. tinta fosforescente tinta que apresenta certa luminescência durante a noite, quando sobre ela incide um feixe luminoso, continuando por algum tempo após a fonte ativadora deixar de agir. Características intrínseca e extrínseca Forma, cor, tamanho, peso, por exemplo, podem caracterizar um referente em si mesmo, sem relação com outros. São as características intrínsecas. Assim, é próprio de uma vigia de navio ser 'redonda', enquanto é próprio da janela de navio ser 'retangular'. É próprio das pedras preciosas terem 'cor' e 'brilho', entre outras características. Quando um referente se caracteriza por ter uma função que outro não tem, ou uma finalidade que outro não tem, ou por componentes diferentes de outros referentes semelhantes, então diz-se que estas características são extrínsecas, ou seja, elas são identificadas num objeto em relação ao outro, e não em si mesmo. Por exemplo, 'vacina antirrábica', 'vacina antivariólica', 'vacina contra sarampo'. O conceito 'vacina' pode ser caracterizado por si mesmo. No entanto, quando acrescentamos um qualificativo, a vacina se caracteriza por sua ação sobre a doença e deixa explícita a relação entre a vacina e a doença contra a qual ela pretende imunizar o indivíduo. Características dependente e independente Na análise de um referente, percebe-se que algumas características podem ser listadas sem qualquer ordem de precedência, enquanto outras, não. a) Uma característica será dependente de outra se esta outra tiver que ser previamente definida para que a primeira possa ser compreendida. Por exemplo, o conceito 'concreto armado' exige que se compreenda, primeiramente, a característica que faz parte de seu conceito, a saber, 'armadura' ou 'estrutura armada'. b) As características independentes produzem conceitos que podem pertencer a mais de uma hierarquia. Por exemplo, 'ônibus' pode ser definido, no mesmo contexto de um tesauro, como veículo de transporte coletivo e também como veículo rodoviário. Assim, ele participa de dois conjuntos, a saber: veículo de passageiro ônibus veículo rodoviário ônibus. Isto cria uma poliierarquia: quando afirmamos que ônibus é um veículo de passageiros ele está pertencendo à classe 'veículo de passageiros'; quando afirmamos que ônibus é um veículo rodoviário, ele está pertencendo à classe 'veículo rodoviário'. Ele pertence, portanto, àquelas duas classes, como se visualiza no exemplo acima. * O fato da poliierarquia ser possível, não quer dizer que tenha que ser utilizada. Característica de divisão Característica de divisão não é um tipo de característica, mas uma função que uma dada característica assume na formação de um renque (def). Características de mesma natureza determinam o agrupamento natural dos conceitos em classes ou sub-classes. O agrupamento se dá por uma característica de nível de abstração mais elevado conhecida como característica de divisão, sendo indicada entre parênteses. veículo (segundo o bem transportado) veículo de passageiros ônibus (segundo a modalidade de transporte) veículo rodoviário ônibus No exemplo acima, 'bem transportado' é uma característica mais ampla de 'passageiro'; e 'modalidade de transporte' é uma característica de 'rodoviário'. * O uso da característica de divisão auxilia na identificação de termos equivalentes.
Intensão O número de características necessárias à identificação de um conceito varia. Chama-se intensão o conjunto das características que constituem um conceito. A intensão de um conceito pode ser maior ou menor em relação a outro(s), ou seja, o número de características de um conceito pode ser maior ou menor em relação a outro(s). Quanto maior a intensão (ou: o número de características), maior a especificidade. Quanto menor a intensão, mais geral é o conceito. Por exemplo, o conceito 'vermute' tem mais características do que o conceito 'bebida', ou seja, a intensão do conceito 'vermute' é maior do que a intensão do conceito 'bebida' por incluir as características 'extratos de ervas aromatizadas', 'fermentada', 'alcoólica' e 'bebida'. |
|||||||||||||||||||||||||||||||||||||||||||||||||||
| CARACTERISTICAS DE UM REQUISITO | VER REQUISITO | |||||||||||||||||||||||||||||||||||||||||||||||||||
| CARACTERISTICAS DA SOLUÇÃO | VER EM SOLUÇÃO | |||||||||||||||||||||||||||||||||||||||||||||||||||
| CASO DE USO |
Elemento que modela um requisito funcional do ponto de vista da interação entre usuário (ou ator) e o sistema. Sua especificação faz isso por meio de uma descrição de um conjunto de passos organizados em cenários que visam alcançar um objetivo do usuário. Se refere a uma única transação de negócio. É a principal unidade de trabalho do processo. Forma de descrever um requisito. |
|||||||||||||||||||||||||||||||||||||||||||||||||||
| CLASSIFICAÇÃO DE REQUISITO | VER REQUISITOS | |||||||||||||||||||||||||||||||||||||||||||||||||||
| CLIENTE |
Quem paga, facilita, empreende, ou financia. |
|||||||||||||||||||||||||||||||||||||||||||||||||||
| COMPLEXIDADE |
Ex.: ecosistemas<-> sociedades <-> comunidades <-> corpos <-> orgão <-> células <-> organelas <-> moléculas <-> átomos cadeira (1) <-> pés, assento, encosto, apoio (4) <-> estofamento, revestimento,acabamento de borracha,etc (16) <-> peças individuais contadas uma a uma (64) arquivo <-> aplicativo <-> sistema operacional <-> hardware |
|||||||||||||||||||||||||||||||||||||||||||||||||||
| CONCEITO |
Para a maioria dos conceitos da vida cotidiana, o significado é determinado não por definição, mas por semelhança de família ou por um protótipo característico. Conceitos são invenções da mente humana usadas para construir um modelo do mundo. Eles empacotam a realidade em unidades discretas para processamento posterior, suportam mecanismos poderosos para fazer lógica, e são indispensáveis para cadeias de raciocínio precisas e ampliadas. Mas conceitos e percepções não podem formar um modelo perfeito do mundo - são abstrações que selecionam características que são importantes para um propósito, mas ignoram detalhes e complexidades que podem ser tão importantes para algum outro propósito. Leech (1974) observou que os conceitos de "estrutura óssea" formam uma correspondência imperfeita com um mundo nebuloso. As pessoas fazem distinções em preto e branco quando o mundo consiste em um continuum de sombras. Em um estudo de conceitos, Smith e Medin (1981) resumiram três visões sobre definições: 1. Clássico . Um conceito é definido por um gênero ou supertipo e um conjunto de condições necessárias e suficientes que o diferenciam de outras espécies do mesmo gênero. Essa abordagem foi primeiramente declarada por Aristóteles e ainda é usada em tratamentos formais de matemática e lógica. É a abordagem que Wittgenstein apresentou mais vigorosamente em sua filosofia inicial, mas rejeitada em seus escritos posteriores. 2. probabilística . Um conceito é definido por uma coleção de recursos e tudo o que tem uma preponderância desses recursos é uma instância desse conceito. Esta é a posição tomada por JS Mill. É também a base para as modernas técnicas de análise de cluster. 3. Protótipo . Um conceito é definido por um exemplo ou protótipo. Um objeto é uma instância de um conceito c se se assemelhar ao protótipo característico de c mais de perto do que os protótipos de conceitos diferentes de c. Essa é a posição tomada por Whewell e está intimamente relacionada à noção de semelhança familiar de Wittgenstein. Fonte: http://originresearch.com/sd/sd4.cfm |
|||||||||||||||||||||||||||||||||||||||||||||||||||
| CONCEITO DE UM REQUISITO | VER REQUISITO | |||||||||||||||||||||||||||||||||||||||||||||||||||
| CONTEXT0 |
Contexto de uso é definido pelo ambiente imediato em que determinado texto está sendo produzido. A análise do contexto de uso é feita a partir de três componentes, correspondendo a três metafunções: Domínio do discurso: refere-se ao que está acontecendo, à natureza da ação social. Relações do discurso: refere-se à natureza dos participantes envolvidos na interação. Modo do discurso: refere-se às funções particulares que são determinadas pela língua na situação observada. As informações que acompanham o texto, podem ser: • Contexto imediato – são elementos que seguem ou precedem o texto imediatamente, incluindo circunstâncias que o motivam. • Contexto situacional – trata-se do contexto estabelecido pelos elementos fora do texto que lhe abrem possibilidades de maior entendimento. Fonte: https://pt.wikipedia.org/wiki/Contexto |
|||||||||||||||||||||||||||||||||||||||||||||||||||
| CONTEXT0 DO SERVIÇO |
VER REQUISITO | |||||||||||||||||||||||||||||||||||||||||||||||||||
| CONTEXT0 DOS REQUISITOS DE SOFTWARE (Mapa) |
VER EM REQUISITO | |||||||||||||||||||||||||||||||||||||||||||||||||||
| CONTEXT0 DOS REQUISITOS DE SOFTWARE (Mais profundo) |
VER EM REQUISITO | |||||||||||||||||||||||||||||||||||||||||||||||||||
| CONTEXTO DO REQUISITO DE SOFTWARE | VER EM REQUISITO | |||||||||||||||||||||||||||||||||||||||||||||||||||
| DIAGRAMA DE ESTRATÉGIA (Serviço de Aprendizado de Requisito) |
VER EM MAPEAMENTO | |||||||||||||||||||||||||||||||||||||||||||||||||||
| DOCUMENTO REQUISITOS IEEE |
VER EM REQUISITO | |||||||||||||||||||||||||||||||||||||||||||||||||||
| DOMINIO AREA DE CONHECIMENTO DE REQUISITO |
|
|||||||||||||||||||||||||||||||||||||||||||||||||||
| ENCAPSULAMENTO, CAIXA PRETA, MODULO |
|
|||||||||||||||||||||||||||||||||||||||||||||||||||
| ENGENHARIA |
É a aplicação do conhecimento científico, econômico, social e prático, com o intuito de inventar, desenhar, construir, manter e melhorar estruturas, máquinas, aparelhos, sistemas, materiais e processos. É também profissão em que se adquire e se aplicam os conhecimentos matemáticos e técnicos na criação, aperfeiçoamento e implementação de utilidades que realizem uma função ou objetivo. Nos processos de criação, aperfeiçoamento e complementação, a engenharia conjuga os vários conhecimentos especializados no sentido de viabilizar as utilidades, tendo em conta a sociedade, a técnica, a economia e o meio ambiente. ENGENHARIA DE SOFTWARE: É uma área da computação voltada à especificação, desenvolvimento, manutenção e criação de software, com a aplicação de tecnologias e práticas de gerência de projetos e outras disciplinas, visando organização, produtividade e qualidade.[2] Atualmente, essas tecnologias e práticas englobam linguagens de programação, banco de dados, ferramentas, plataformas, bibliotecas, padrões de projeto de software, processo de software e qualidade de software. Além disso, a engenharia de software deve oferecer mecanismos para se planejar e gerenciar o processo de desenvolvimento de um sistema computacional de qualidade e que atenda as necessidades de um requisitante de software. Os fundamentos científicos para a engenharia de software envolvem o uso de modelos abstratos e precisos que permitem ao engenheiro especificar, projetar, implementar e manter sistemas de software, avaliando e garantindo suas qualidades. Os princípios da Engenharia de Software, constituem a base dos métodos, tecnologias, metodologias e ferramentas adotadas na prática e que norteiam a pratica de desenvolvimento de soluções de software. Os princípios se aplicam ao processo e ao produto de software se tornando em prática de desenvolvimento de software através da adoção de métodos e técnicas. Geralmente, métodos e técnicas constituem uma metodologia, as quais, são apoiadas pela utilização de ferramentas. Os princípios-chave são: |
|||||||||||||||||||||||||||||||||||||||||||||||||||
| ESCOPO DA APRENDIZAGEM DA ELABORAÇÃO E USO DE REQUISITOS DE SOFTWARE |
O escopo do serviço esta relacionado ao conjunto de caracteristicas e funções que descrevem o serviço parcial ou final. São os limites do sistema e do contexto ![]() |
|||||||||||||||||||||||||||||||||||||||||||||||||||
| ESFORCO DE VALOR | VER MAPEAMENTO | |||||||||||||||||||||||||||||||||||||||||||||||||||
| ESTÓRIA DO USUÁRIO |
É uma descrição de uma necessidade.
|
|||||||||||||||||||||||||||||||||||||||||||||||||||
| ESPECIFICAÇÃO de REQUISITO |
A especificação de requisito contém 3 níveis: |
|||||||||||||||||||||||||||||||||||||||||||||||||||
| GERENCIAMENTO DE PROJETO | É a aplicação de conhecimentos, habilidades, ferramentas e técnicas às atividades do projeto a fim de atender aos seus requisitos (PMBok, 2004, p8) | |||||||||||||||||||||||||||||||||||||||||||||||||||
| MAPA da EXPERIÊNCIA |
VER EM MAPEAMENTO |
|||||||||||||||||||||||||||||||||||||||||||||||||||
| MAPA MENTAL | VER EM MAPEAMENTO | |||||||||||||||||||||||||||||||||||||||||||||||||||
| MAPEAMENTO |
O Alinhamento utiliza o mapeamento através de diagramas para engajar pessoas em uma conversa para descobrir oportunidades para criar um valor único.
ESFORÇO DE VALOR DO MAPEAMENTO: ![]() PROCESSO DE MAPEAMENTO: ![]() DIAGRAMA DE ESTRATÉGIA ![]() PONTOS DE CONTATO Os diagramas ajudam a descobrir e a entender a relação entre as pessoas e a organização. Identificação de ptos de contato: . Anuncios de TV, anuncios impressos, brochuras . E-mails de marketing, newsletters . Site, aplicativos, programa de software . Telefonemas, linha direta para atendimento, bate-papo online. . Balcão de serviços, registro de saida, consultoria. . Objetos fisicos, prédios, estradas. . Embalagem, materiais de envio. . Contas, faturas, sistemas de pagamento. Tipos básicos de ptos de contato: Estático
![]() CADEIA DE VALOR Finalidade: Determina quais experiências mapear: Podem ser mapas de conceitos simples dos atores e entidades envolvidos em uma experiência. ![]() MAPA MENTAL É a exploração ampla dos comportamentos, sentimentos e motivações humanas. É uma reorganizzação hierarquica da informação Percepção de que um sistema faz. É usado para derivar a navegação e a arquitetura das informaçõe de alto nivel ![]() Mapa mental de requisitos de software ![]() MAPA DE EXPERÊNCIA ![]() FERRAMENTAS DE MAPEAMENTO: ![]() ESTRUTURA de ESFORÇO de MAPEAMENTO: ![]() LAYOUT DE DIAGRAMAS: ![]() COMPARAÇÃO DE DIAGRAMAS:
|
|||||||||||||||||||||||||||||||||||||||||||||||||||
| MODELO DE NEGÖCIO | Ver em Modelo de negocio | |||||||||||||||||||||||||||||||||||||||||||||||||||
| NECESSIDADE | O que irá satisfazer ao usuário. | |||||||||||||||||||||||||||||||||||||||||||||||||||
| NIVEIS REQUISITOS | VER REQUISITO |
|||||||||||||||||||||||||||||||||||||||||||||||||||
| OPERAÇÕES DE REQUISITOS |
• Especificar os requisitos; • Priorizar os requisitos; • Derivar os requisitos; • Particionar os requisitos; • Alocar os requisitos; • Rastrear os requisitos; • Gerenciar os requisitos; |
|||||||||||||||||||||||||||||||||||||||||||||||||||
| ORGANIZAÇÃO |
|
|||||||||||||||||||||||||||||||||||||||||||||||||||
| PAPÉIS |
ANALISTA DE SISTEMA: Desenhista do software. Análise e modelagem do software e opcionalmente estruturas e processos do negocio. ANALISTA DE REQUISITOS: Realiza o levantamento de requisitos e especificação de projetos de TI desenvolvendo soluções para processo, mapeamento e analise de negócios. Elabora especificação técnica de requisitos de software e reporta situação a gestão de projeto. Em colaboração com os interessados ao projeto elicita (levanta) , documenta, valida e gerencia requisitos (IERB 2014). GERENTE DE PROJETO: ReaLiza o levantamento de requisitos e especificaçãode projetos de TI desenvolvendo soluções para processo, mapeamento e analise de negócios. Elabora especificação técnica de requisitos de software e reporta situação a gestão de projeto. Em colaboração com os interessados ao projeto elicita (levantamento) , documenta, valida e gerencia requisitos (IERB 2014) |
|||||||||||||||||||||||||||||||||||||||||||||||||||
| PESSOAS |
|
|||||||||||||||||||||||||||||||||||||||||||||||||||
| PLANO DE PROJETO |
|
|||||||||||||||||||||||||||||||||||||||||||||||||||
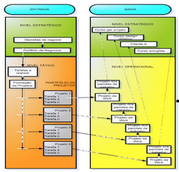
| PORTIFOLIO |
VER EM PROJETO |
|||||||||||||||||||||||||||||||||||||||||||||||||||
| PROCESSO DE MAPEAMENTO | VER EM MAPEAMENTO | |||||||||||||||||||||||||||||||||||||||||||||||||||
| PROGRAMA | VER EM PROJETO | |||||||||||||||||||||||||||||||||||||||||||||||||||
| PROJETO |
É um esforço temporário empreendido para criar um produto, serviço ou resultado único. A natureza temporária dos projetos indica que eles têm um início e um término definidos. O término é alcançado quando os objetivos do projeto são atingidos ou quando o projeto é encerrado porque os seus objetivos não serão ou não podem ser alcançados, ou quando a necessidade do projeto deixar de existir. (Guia PMBOK, 5ª ed, p. 3) PROGRAMA É um grupo de projetos, subprogramas e atividades relacionados e gerenciados de forma coordenada, com o objetivo de atingir benefícios que não serão atingidos se eles fossem gerenciados separadamente. PORTIFOLIO É um conjunto de projetos, programas, sub-portfólios e operações, gerenciados como um grupo para atender objetivos estratégicos da organização. Os componentes de um portfólio podem, ou não, ter relação entre si, e são definidos visando a realização das estratégias da organização naquele período. O gerenciamento de portfólio visa garantir que os projetos e programas que o compõem sejam realizados dentro de uma prioridade definida pelos objetivos estratégicos, e que os principais recursos necessários para a sua realização estejam disponíveis quando necessários.
|
|||||||||||||||||||||||||||||||||||||||||||||||||||
| PROCESSO DE REQUISITO | VER EM REQUISITO | |||||||||||||||||||||||||||||||||||||||||||||||||||
| PROPOSTA de REQUISITO | VER EM REQUISITO | |||||||||||||||||||||||||||||||||||||||||||||||||||
| REGRA DE NEGÓCIO |
Um detalhe importante é que uma RN não possui prioridade. Como uma RN, no contexto de um sistema, somente existe se associada a um ou mais Requisitos Funcionais, a prioridade aplicada à RN será a prioridade aplicada ao requisito que depende dela. | |||||||||||||||||||||||||||||||||||||||||||||||||||
| REQUISITO |
Alinhamento de expectativas entre o cliente e o prestador de serviço. O QUE É? É um detalhamento da necessidade transformada em solução. É uma descrição de como o sistema de informação deve se comportar, ou uma propriedade ou atributo do sistema. Pode ser uma restrição sobre o processo de desenvolvimento do sistema. Requisito é uma especicação que deve ser implementada. PRÉ REQUISITOS: A solução ser viável. OBJETIVOS: Pode ser a partir de: requisito: 'idrequisito:' condicao elemento {'|'+ elemento} ![]() [optional precondition] [optional trigger event] the system shall [expected system response]. Ex:Se o produto químico requerido for encontrado no armazém químico, o sistema deve apresentar uma lista de todos os recipientes do produto químico que estão actualmente no armazém. A [classe de usuário ou nome do ator] deve ser capaz de [fazer algo] [para algum objeto] [condições de qualificação, tempo de resposta ou declaração de qualidade]. ou O sistema deve deixar (ou permitir, permitir ou habilitar) o [um nome de classe de usuário específico] para [fazer algo]. Ex:O químico deve ser capaz de reordenar qualquer produto químico que ele ordenou no passado, recuperando e editando os detalhes da ordem. ASPECTO SEMÂNTICO Requisitos são ações objetivas, desejo, solicitação. CARACTERISTICAS DOS REQUISITOS: Requisito tem as seguintes caracteristicas: CONCEITOS DO REQUISITO:
MODELOS DE REQUISITOS VISUAIS MODELO DE DADOS DE REQUISITO DE SOFTWARE : ![]() NIVEIS DO REQUISITO: Niveis de complexidade ou camadas de um requisito: Negocio, Usuário, Solução. ![]() CLASSIFICAÇÃO DO REQUISITO: ESPECIFICAÇÃO DE REQUISITO: DOMINIO DE REQUISITO DE SOFTWARE: ![]() CONTEXTO DE REQUISITO DE SOFTWARE : ![]() PROCESSO DE ELABORAÇÃO DE REQUISITO:
PROPOSTA DE REQUISITO:
DOCUMENTO DE REQUISITO: ![]() Padrão IEEE-830 | |||||||||||||||||||||||||||||||||||||||||||||||||||
| SERVIÇO |
Sistemas conceptuais são compostos de ideias. Sistemas conceptuais geralmente existem para ajudar a busca de objetivos específicos ou podem ser usados para modelar sistemas físicos. Um conjunto de componentes interrelacionados pode ser declarado um sistema, ou ainda ser abstraído para ser declarado um componente de um sistema maior. Sistemas permitem a prática de "atividades", os sistemas conceptuais permitem que "coisas" sejam feitas na sociedade humana. No caso da Web o serviço pode ser igual a produto | |||||||||||||||||||||||||||||||||||||||||||||||||||
| SISTEMA |
CONTEXTO: | |||||||||||||||||||||||||||||||||||||||||||||||||||
| SOFTWARE |
Construção humana mais abstrata que existe. Não são regidos por nenhuma lei fisica, não envelehecem, não ocupam espaço, não se desgatam e não apresentam continuidade. Esta distante das técnicas matemáticas exageradamente formalizada e de dificil compreenção. ENTIDADES DE SOFTWARE: Requisitos, processos, produtos e recursos (computacionais e locais de trabalho). AXIOMA: Software nasce em manutenção. TIPOS DE SOFTWARE:
RELACIONAMENTOS: ![]() DEFINIÇÃO É um conjunto de artefatos gerados na solução de um problema computacional que tem como um artefato principal um arquivo binário executável em um computador. Pode ser visto uma coleção de objetos discretos que incorporam estrutura de dados e comportamento. Sistema: Software e seus artefatos de origem técnica. Ou seja, excluemos artefatos gerencias e inclui-se infra-estrutura de hardware. Modulo: Subdivisão do software. Ideal: coesos, baixo acoplamento, com granularidade média e sem recursividade. Pode ser um componente. Aspecto: Dividir em aspectos é o mesmo que dividir em objetos (Objeto --> Representado no Hiperespaço ou universo --> dividido em dimensão --> divido em aspectos --> divida em camadas) Funcionalidades: Comportamento ou uma ação para a qual possa ser visualizado um início e um fim; isto é: algo passível de execução. Ver em ... Versões: Acréscimos de funcionalidades no software. Podendo ser: Evolutiva e/ou corretiva Continuando...Arquivo binário executável: Um arquivo de computador passível de interpretação e execução por um arquitetura de computador. Originao pelaa tradução d um código fonte via compilação e ligação em um arquivo binário executável. Código-fonte:Conjunto de instruções lógicas construida com uma linguagem de programação que obedece a um conjunto de algorítimos de forma a garantir a solução de um problma computcional proposto. Traduzido posterormente para um arquivo binário executável. Artefato:Qualquer produto gerado durante a especificação, construção, implantação ou manutenção (corretiva ou evolutiva) de um software. Engenharia de software: Conjunto de técnicas, métodos, ferramentas e processos uti;izados na especificação, construção, implantação e manutenção de um software que visa garantir a gerência, o controle e a qualidade dos artefatos gerados através de seres humanos. Análise econômica, análise de requisitos, especificação, codificação, teste, documentação, Treinamento, manutenção e implantação nos ambientes | |||||||||||||||||||||||||||||||||||||||||||||||||||
| SOLUÇÃO |
Conjunto de mudanças (muitas vezes implementadas por software, que é o foco aqui) à situação atual de uma organização que Sào feitas de form a habilitá-las a atender a uma necessidade de negócio, resolver problemas ou aproveitar oportunidades. CARACTERISTICA DA SOLUÇÃO:A solução tem as seguintes caracteristicas: CONTEXT0 DA SOLUÇÃO REQUISITOS DE SOFTWARE VISÃO GERAL DO PROCESSO DA SOLUÇÃO Visão geral da aprendizagem de elaboração e uso de requisitos de software. | |||||||||||||||||||||||||||||||||||||||||||||||||||
| TECNOLOGIA WEB | ||||||||||||||||||||||||||||||||||||||||||||||||||||
| GLOSSÁRIO DE TERMOS |
Identifica e define os termos-chave para o domínio do problema, capturando o vocabulário das partes interessadas. Sintetiza o aprendizado. Classificação em ordem alfabética de item. | |||||||||||||||||||||||||||||||||||||||||||||||||||
| VALOR |
O valor esta na interação das pessoas e a oferta de uma organização
|
|||||||||||||||||||||||||||||||||||||||||||||||||||
| BIBLIOGRAFIA |
Ver em BibliografiaWDS.html. | |||||||||||||||||||||||||||||||||||||||||||||||||||