COMO FUNCIONA
PARA CONTEUDISTA

<div class="content-container" > e </div> <!-- //.content-containerr -->
<a href="#LD109" >MedidorConsumoWatt.html></a>na ordem alfabética na letra M
<a href="#LD109" >MedidorConsumoWatt.html></a>
<div class="content-container" > e </div> <!-- //.content-containerr -->e colar
<ul> ..texto.. </ul>em ordem alfabética em Dicas.html
......Modelo cognitivo.
......Modelo behavorista.
...Mecanismo lógico do inglês >
Cursos online:
...Aprender a aprender ..>
...Nanodegree da Udacity - começar uma nova profissão, aprender com as melhores empresas do mercado e ter um bom suporte de carreira ....>
ou ver catálogo ...>
......Modelo cognitivo.
......Modelo behavorista.
Desenhando um curso (em análise) >
Cursos online:
edX e coursera - cursos e conteudos de universidades renomadas. Coursera oferece até mestrado >
Nanodegree da Udacity - começar uma nova profissão, aprender com as melhores empresas do mercado e ter um bom suporte de carreira.catálogo>
Manter espaços entre documentos para biblioteca respirar.
Visão geral. ... >
Bibliografia. ... >
Organização da Biblioteca pessoal. ... >
Colocação de prateleira. ... >
Histórico de assuntos já escritos ... >
Bolas e setas .. diagrama de transições.. autômato finito..linguagem formal
AUTOMATA (ou maquina de estado) FINITO DETERMINISTICO (AFD).
Se no estado A entrar 0 fica em A.
Se no estado A entrar 1 vai para B.
Se no estado B entrar 0 vai para A.
Se no estado B entrar 1 fica em A.
AUTOMATA (ou maquina de estado) FINITO NÃO DETERMINISTICO (AFND).

É não deterministico porque se no estado A entrar 1 pode ir tanto para B como C.
"Todo algoritmo define uma função"
"Todo algoritmo implementa uma solução"
Nome do algoritmo(parametro)
objetivo
condição de entrada(estrutura de dados)
bloco de estrutura de controle da estrutura de dados
. sequencia
. repetição c/variavel de controle
. repetição controlada por condição
. seleção
. seleção múltipla
condição de saida(estrutura de dados)
| Tribo |
Origens |
Algoritmo
mestre |
Representação |
Avaliação |
Otimização |
| Simbolistas |
Logica,
Filosofia |
Dedução
inversa |
Lógica |
Precisão |
Dedução
Inversa |
| Conexionistas |
Neurociência |
Backpropagation |
Redes
Neurais |
Erro
quadrático |
Descida
de Gradiente |
| Evolucionários |
Biologia
evolucinária |
Programação
genética |
Programas
genéticos |
Adaptabilidade |
Busca
Genética |
| Baysianos |
Estatística |
Inferência
probabilistica |
Modelos
gráficos |
Probabilidade
a posteriori |
Inferência
probalística |
| Analogistas |
Psycologia | Máquinas Kernel | Vetores de suporte | Margem |
Otimização
restrita |
Notações de complexidade:
Comparando duas funções assintótica(tem velocidade de crescimento sté infinito)
Outras notações de complexidade:
Além da notação O-grande, as notações Theta-grande e Omega-grande são as duas mais frequentemente utilizadas em ciência da computação; a notação omega-pequeno ω é ocasionalmente usado em ciência da computação.
Além da notação O-grande, as notações o-pequeno, Ω-grande e {\displaystyle \sim } \sim são as três mais comumente usadas na teoria dos números; a notação omega-pequeno ω nunca é usada na teoria dos números.
Na matemática, a notação O-grande descreve o comportamento limitante de uma função quando o argumento tende a um valor específico ou para o infinito, normalmente, em termos de funções mais simples.
O-grande é usado para classificar algorítimos pela forma como eles respondem (ex., no tempo de processamento ou espaço de trabalho requerido) a mudanças no tamanho da entrada.
Classe de complexidade .. >
Complexidade computacional ..>
Problema computacional ..>
Os problemas de decisão são problemas de determinar se um determinado elemento de algum universo pertence ou não a um determinado conjunto (ou equivalentemente, se satisfaz uma determinada propriedade)
Problema de otimização, em matemática ou ciências da computação, é um problema de encontrar a melhor solução de todas as soluções viáveis. O problema de otimização pode ser dividido em duas categorias dependendo se as variáveis são continuas ou discretas. Um problema de otimização com variáveis discretas é conhecido como um problema de otimização combinatória. Em um problema de otimização combinatória, procuramos por um objeto como um inteiro, uma permutação ou grafo de um conjunto finito (ou possivelmente enumerável).
Problema de busca> é um tipo de problema computacional representado por uma relação binária. Se R é uma relação binária tal que o dominio (R) ⊆ Γ+ e T é um máquina de Turing, então T calcula R se:
Se x é tal que existe algum y tal que R(x, y) então T aceita x com saída z tal que R(x, z) (pode haver vários y, e T só precisa encontrar um deles )
Se x é tal que não existe y tal que R(x, y) então T rejeita x
Referencia interna:
analise de algoritmo - como medir >
analise de algoritmo - analise-assintotica >
Definição de componente ... >
Ciclo de vida do componente ... >
Linguagem de descrição de algoritimo ... >
Na Ciência da computação, uma estrutura de dados é um modo particular de armazenamento e organização de dados em um computador de modo que possam ser usados eficientemente, facilitando sua busca e modificação.
Diferentes tipos de estrutura de dados são adequadas a diferentes tipos de aplicação e algumas são altamente especializadas, destinando-se a algumas tarefas específicas.
Por exemplo, as B-trees são particularmente indicadas para a implementação de bases de dados, enquanto que a implementação de compiladores geralmente requer o uso de tabela de dispersão para a busca de identificadores.
Estrutura de dados
As estruturas de dados são chamadas tipos de dados compostos que dividem-se em homogêneos (vetores e matrizes) e heterogêneos (registros):
As estruturas homogêneas são conjuntos de dados formados pelo mesmo tipo de dado primitivo.
As estruturas heterogêneas são conjuntos de dados formados por tipos de dados primitivos diferentes (campos do registro) em uma mesma estrutura.
Árvore_binária ..>
Árvore binária de busca ..>
Algoritmo de busca ..>
Tabela de dispersão ..>
Diferença entre Inteligência Artificial, Machine Learning e Deep Learning >
<div class="bottomline"> <ul> <li class="work"> <a href="#Topo"> <img src='IconeTopo.svg'></a> </li> </ul>ESPECIFICAÇÃO
Sintaxe de uma linguagem é a regra formação de suas: expressões, sentenças e unidades de programa
Linguagem é um conjunto de cadeia de caracteres formados à parte de um alfabeto.
Sentenças são cadeias de caracteres de uma linguagem.
Lexemas são descrição de unidade s simples de baixo nivel. São literais numéricos, operadores e palavras especiais (+, 3, ;, ....)
Programas são cadeias de lexemas em vez de caracteres.
Token de uma linguagem é uma categoria de lexemas.
Exemplo:
index = 3 * count + 20;
| Lexema |
Token |
| index |
identificador |
| = |
sinal de igual |
| 3 |
literal intiro |
| * |
operador de multiplicação |
| count |
identificador |
| + |
operador de soma |
| 20 |
literal inteiro |
| ; |
ponto e virgula |
Elementos
+ Regras de apresentação>
Not Only SQL (não apenas Sql)
Conjunto de tecnologias de armazenamento de dados
Caracteristicas:
. Tem uma boa execução com cluster.
. usa código aberto.
. Não utiliza modelo relacional.
. não tem visões (mecanismo para esconder a origem dos dados)
. podem ter consultas pré-computadas, posta em cache (mecanismo de mapeamento reduzido (map reduce)),
NoSql ..> >
Elaboração de scripts no shell do Mac
S=SOFT(MOD(P))
Aplicar a função SOFT a uma determinada visão do problema MOD(P) representada por um modelo.
* MOD - abreviação de modelo.

Tabela de decisão armazena uma matriz booleana, de linguagem não linear, tão regular qto as de livre contexto, não deterministica (tem várias as ações) e admite o paralelismo.
LAY-OUT:
IMPLEMENTAÇÃO DO LAY-OUT EM HTML:
|
Tabela: Genérica sem desvio para outras tabelas Condição 1 ? | Condição 2 ? | | Condição 3 ? | |
| 1 . . | |
| 0 1 1 |
|
| 0 0 1 |
|
| 0 . 0 |
|

| Símbolo utilizado nas regras |
Tipos de condições e respostas possíveis | ||
| pergunta | expressão lógica | expressão aritmética | |
| 1 | sim | Verdadeiro | diferente de 0 (zero) |
| 0 | não | Falso | igual a 0 (zero) |
| . | Condição é irrelevante | ||
Arquitetura dos computadores
Arquitetura de Von-Newman
Guia completo
>
<h2 style="font-size: 18px">Este título possui 18 pixels de tamanho.</h2>
INCORPORADAS:
<style type="text/css">
h2 {
color: blue;
}
</style>
EXTERNAS:.<link rel="stylesheet" href="estilo.css"> </style>Importadas:
<style type="text/css">
@import url("estilo.css");
</style>
REFERENCIA EXTERNA
Css e as propriedades mais usadas
Guia completo
Declaração no código
Chamada no código
<!DOCTYPE html>
<html>
<head>
<meta charset="utf-8" />
<title>Seletores CSS</title>
<style type="text/css">
body{
font-family: Arial, sans-serif;
}
#cabecalho{
color: #0000ff;
}
#cabecalho h2{
font-size: 2em;
}
section p{
color: #ff0000;
}
.acao{
color: #00ff00;
}
.romance{
color: #ff9900;
}
a.menu:link{
color: #000;
font-size: 2em;
}
a.menu:visited{
color: #999;
font-size: 1.5em;
}
a.menu:hover{
color: #f90;
font-size: 3em;
}
</style>
</head>
<body> <header id="cabecalho"> <h1>Filmatura</h1> <h2>o melhor filme pirata da Web</h2> </header> <nav id="menu"> <a href="" class="menu">Home</a> <a href="" class="menu">Ação</a> <a href="" class="menu">Aventura</a> <a href="" class="menu">Comédia</a> <a href="" class="menu">Drama</a> <a href="" class="menu">Ficção</a> <a href="" class="menu">Romance</a> <a href="" class="menu">Suspense</a> </nav> <section id="conteudo"> <h2>Ação</h2> <p>Conheça os lançamentos</p> <ul> <li class="acao">Missão impossível (mesmo)</li> <li class="acao">Rambo: com a faca nos dentes</li> <li class="acao">007 e os dinossauros</li> </ul> <h2>Romance</h2> <p>Só sucesso:</p> <ul> <li class="romance">Titanic</li> <li class="romance">Guarda-costas</li> <li class="romance">Ghost</li> </ul> </section> <ooter id="rodape"> <p>a href="">Rodapé </a> </p> </footer> </body>
REFERÊNCIA EXTERNA
Seletores Css >
External style sheet
Internal style sheet
Inline style
<head> <link rel="stylesheet" type="text/css" href="mystyle.css"> </head>
<head>
<style>
body {
background-color: linen;
}
h1 {
color: maroon;
margin-left: 40px;
}
</style>
</head>
<h1 style="color:blue;margin-left:30px;">This is a heading</h1>
REFERÊNCIA EXTERNA
Maneiras de inserir Css no Html >
Uso de seletores do Css no html
Css - Seletores
Tag
Id
Elemento dentro de outro
Class
REFERÊNCIA EXTERNA
Seletores Css >
Sintaxe do Css

REFERÊNCIA EXTERNA
Seletores Css >
Dado = "(Nome do Dado =)+ Valor do Dado"
Valor do Dado: lista (conjunto ordenado) de valores separados por ";"
Exemplos de camada de dados, onde:
Superposição de dados. O valor dos dados é o valor visível de um ponto de vista inferior, para cada dado.
| camadas | valor dos dados |
|---|---|
| 1 | __ ___ ______ _________ |
| 2 | _________ __ __ |
| 3 | __ ____ ____ ____ __ __ |
| 4 | ________ ________ ___ |
| observador olhando para cima | |
(4) prevalece sobre (3) que prevalece sobre (2) que prevalece sobre (1)
Dado
. Primitivas
... Booleanas(lógicas)
... Numericas
...... inteiros
...... reais
........... Caracteres alfanuméricos
........... Ponteiros
. Não primitivas (complexas)
.. Comprimento fixo (variáveis indexadas)
... Matriz
....... Bidimensional
....... Multindexado
..Comprimento variável
... Lineares
......Pilhas
......Filas
..... Listas
..... conceito de lista|
..... Listas em python|
.... Extensão das listas|
..... Extensão das listas
... Não lineares
...... Arvores
...... Grafos
... Arquivos (memória secundária)
.... Sequenciais
.... Sequenciais indexado
.... Diretos
Conjunto de Tópicos: conhecimentos, dados, informações, programas, documentação, ajuda etc.
Relacionamento:
. Sabedoria = Conhecimento + Ética
. Conhecimento = Informação + Experiência
. Informação = Dado + Organização
. Dado = elemento isolado
| Evolução da informação |
||
| |
Ferramenta: | Exemplo |
|---|---|---|
| Evolução (estágios) | 5W2H | Ação:
(gastronomia) |
| Dado (objetivo) | o que e quem | Obter Bolo fazendo manualmnete |
| Informação (obtenção, validação e transformação) | como e qual | 1.
Obter receita de bolo e ingredientes 2. preparar ingrediente |
| Conhecimento (estudo,analise) | porque e quanto | Combinar ingrediente seguindo a receita |
| Sabedoria (uso) | onde e quando usar | Comer bolo quando quiser e qq local |
A síntese de um texto consiste em reproduzir os pontos principais .
Pré-requisito: compreender o texto original.
Procedimento:
. Sublinhe os trechos mais importantes do texto que serão sintetizado e anote-os.
. A partir dos trechos anotados, extraia somente palavras-chave que serão relatados na síntese.
. Introduza sua síntese, apresente os seus pontos principais.
. A ordem dos acontecimentos não precisa ser a mesma do texto original, mas precisam estar relacionados e possuir uma certa ordem sem alterar o raciocínio.
. Tente manter o mesmo nível de linguagem utilizada , redija a síntese na terceira pessoa do singular, de forma clara e objetiva. Não fazer análise profunda apenas sintetiza-la.


UNIDADE: COMPONENTE ELETRÔNICO
Exemplo de um componente:
Visualização de um número em um Led numérico ...>
Modelo mental Acender Led ... >
Decodificar número binário para decimal ..>
Uso da placa protoboard para montagem de protótipos com componentes >
Softwares de apoio:Softwares para simular e projetar circuitos eletrónicos >
Editor on line para desenhar circuitos >
UNIDADE: BLOCOS DE COMPONENTES
Circuito com 7 blocos
Robocore - Loja
Banggood - loja
Filipeflop - loja
Vida de Silicio - loja
Nova Eletronica - blog
Lab de eletrônica - blog
Eletrônica Garagem - blog
Arduino- educação
Eletrônica- educação
Eletrônica- componentes
Eletrônica- open-source-hardware
Medidor a ser inserido entre a rede eletrica e o aparelho.
2017
![]() Medidor sem carga
|
|
![]() Medidor com carga
|
Uso da placa protoboard para montagem de protótipos com componentes >
Ou ramificação (em inglês: fork) acontece quando um desenvolvedor (ou um grupo de desenvolvedores) inicia um projeto independente com base no código de um projeto já existente, ou seja, quando um software é desenvolvido com base em outro, já existente, sem a descontinuidade deste último.
TIPOS DE BIFURCAÇÃO
1. O termo é particularmente usado no software livre ou de código aberto, quando uma divisão ocorre por causa de diferentes objetivos ou brigas de personalidade. Alguns vêem as bifurcações como uma fraqueza no software livre, mas outros acreditam que eles demonstram a adaptabilidade do modelo. A relação entre os times pode ser cordial ou muito dura (ver xMule e sua bifurcação aMule).
Em uma bifurcação deste tipo, ambos os lados herdam propriedade intelectual idêntica, mas tipicamente apenas o maior grupo, ou aquele que contém o arquiteto original, irá manter o nome original e o seu capital social associado. Então, existe uma penalidade na reputação associada com o bifurcação.
Isto pode acontecer no software de código fechado também, se os direitos ao código comum forem compartilhados; mas este é mais raro, como há, em geral, regras estritas sobre a propriedade do código. É mais comum no software de código fechado um desenvolvedor fazer uma bifurcação do seu próprio projeto, para desenvolver duas versões, como uma versão em janelas e outra em linha de comando.
2. Outro tipo de bifurcação é uma prática padrão em muitos projetos: fazer uma bifurcação estável ou de produção que será modificada apenas para correções de defeitos, enquanto uma versão de desenvolvimento continua tendo novas características adicionadas. Isto é uma prática comum no núcleo Linux, por exemplo, mas é comumente mal-interpretado na imprensa como o tipo mais problemático de bifurcação. Veja um exemplo aqui
Em alguns casos, um bifurcação pode voltar ao seu projeto original ou substituí-lo. O EGCS (Experimental/Enhanced GNU Compiler System) era um bifurcação do GCC que era mais ativo que o projeto original e foi depois considerado o projeto GCC oficial.
Conselhos de várias classes
• INCOSE - Conselho de Engenharia de sistemas
• INCOSE - Visão 2025
• SWBOOK - Engenharia de software
• International Institute of Business Analysis
• W3C - World Wide Web Consortium
• CREA - Conselho Federal de Engenharia e Arquitetura
• CREA - Conselho Regional de Engenharia e Arquitetura
Conselhos de várias classes
• PESC - Conselho de Engenharia de sistemas
• PESC - Centro de pesquisa de engenharia de sistemas
• EMAP - FGV mestrado em modelagem matemática/a>
• SEBOOK - Guide to the Systems Engineering Body of Knowledge
Posição correta para sentar em frente ao computador

COMO ESCOLHER UM GRÁFICO ... >
VOCABULÁRIO VISUAL DOS GRÁFICOS ... >
EXERCICÍOS >
distribuição de frequência, medidads(media, mediana e moda),
variância, desvio padrão,
analise (distancia de valores de mdida e erro de substituição pela média),
outline (valores discrepantes), ajuste de série(dispersão de dados)
regressão linear(reta de regressão) >
Regras para Operações Aritméticas.
Regras para Álgebra: Expoentes e Raizes quadradas.
Regras para logaritimos.
Notação de somatório.
Símbolos estatísticos.
Elementos html 5

COÓDIGO:
<!DOCTYPE html>
<html lang="pt_BR">
<head>
<meta charset="utf-8" />
<meta name="viewport" content="width=device-width, initial-scale=1" />
<title>Página de exemplo</title>
<!-----declaração do css --->
<style type="text/css">
*{ /*Formata todos os elementos da página*/
padding:0px; /*espaço entre a borda e o conteúdo do elemento*/
margin:0px; /*espaço entre a borda e os elementos externos*/
}
#topo{
width: 100%; /*largura*/
height: 120px; /*altura*/
text-align: center; /*alinhamento do texto*/
clear: both; /*não permite elementos flutuantes ao lado*/
background-color: #cccccc; /*cor de fundo*/
}
#menu{
height: 50px; /*altura*/
text-align: center; /*alinhamento do texto*/
padding: 10px; /*espaço entre a borda e o conteúdo do elemento*/
background-color: #ffcc00; /*cor de fundo*/
}
#meio{
width: 100%; /*largura*/
background-color: #f90; /*cor de fundo*/
height: 80%;; /*altura*/
}
#lateral{
float:right; /*define que o elemento deve flutuar à direita*/
background-color: #ff6600; /*cor de fundo*/
padding: 10px; /*espaço entre a borda e o conteúdo do elemento*/
width: 15% /*largura*/
}
#conteudo{
padding: 10px; /*espaço entre a borda e o conteúdo do elemento*/
width: 80%; /*largura*/
float:left; /*define que o elemento deve flutuar à esquerda*/
background-color: #999999; /*cor de fundo*/
}
#rodape{
clear: both; /*não permite elementos flutuantes ao lado*/
text-align: center; /*alinhamento do texto*/
padding: 10px; /*espaço entre a borda e o conteúdo do elemento*/
background-color: #cccccc; /*cor de fundo*/
}
</style>
</head>
<body>
<header id="topo">
<h1>Topo da página</h1>
</header>
<nav id="menu">
<a href="#">Menu 1</a>
<a href="#">Menu 2</a>
<a href="#">Menu 3</a>
<a href="#">Menu 4</a>
<a href="#">Menu 5</a>
</nav>
<section id="meio">
<article id="conteudo">
Aqui vai o conteúdo <br />
Aqui vai o conteúdo <br />
Aqui vai o conteúdo <br />
Aqui vai o conteúdo <br />
Aqui vai o conteúdo <br />
Aqui vai o conteúdo <br />
Aqui vai o conteúdo <br />
Aqui vai o conteúdo <br />
Aqui vai o conteúdo <br />
</article>
<aside id="lateral">
<p>Barra lateral</p>
</aside>
</section>
<footer id="rodape">
<h2>Rodapé da página</h2>
</footer>
</body>
</html>
Download do código
CÓDIGO:
<!DOCTYPE html>
<html lang="pt_BR">
<head>
<meta http-equiv="Content-Type" content="text/html; charset=UTF-8">
<title>exemplo codigo minimo html 5 com responsivo e css inline</title>
<meta name="description" content="página responsiva">
<meta http-equiv="X-UA-Compatible" content="IE=edge">
<!-- código responsivo -->
<meta name="viewport" content="width=device-width, initial-scale=1">
<!-- incluir css -->
<style>
p {
color: red;
text-align: center;
}
</style>
</head>
<-- -------- >
<body>
<p>
Código html mínimo
</p>
<p>
Paragrafo com estilo css.
</p>
</body>
</head>
</html>
Download do código
CÓDIGO:
<!DOCTYPE html>
<html lang="pt_BR">
<head>
<meta http-equiv="Content-Type" content="text/html; charset=UTF-8">
<title>Codigo Html com Div Bloco</title>
<meta name="description" content="página responsiva">
<meta http-equiv="X-UA-Compatible" content="IE=edge">
<!-- código responsivo -->
<meta name="viewport" content="width=device-width, initial-scale=1">
<style>
.floating-box {
display: inline-block;
width: 150px;
height: 75px;
margin: 10px;
border: 3px solid #73AD21;
}
.after-box {
border: 3px solid red;
}
</style>
</head>
<body>
<h2>Nova maneira - de usar inline-block</h2>
<div class="floating-box">Floating box</div>
<div class="floating-box">Floating box</div>
<div class="floating-box">Floating box</div>
<div class="floating-box">Floating box</div>
<div class="floating-box">Floating box</div>
<div class="floating-box">Floating box</div>
<div class="floating-box">Floating box</div>
<div class="floating-box">Floating box</div>
<div class="after-box">Outro box, depois de floating boxes...</div>
</body>
</html>
Download do código
Código para escrever em texto: (juntar letras)
. espaço em branco:
& n b s p;. sinal de maior(>) :
& g t ;
& l t ;
<body>
<pre style= "text-align: left;
white-space: pre-line; width: 100% " >
<p>
Os mais utilizados em texto:<br />
. espaço em branco: <pre> & n b s p; </pre>
. sinal de maior(>) :<pre> & g t ; </pre> <br />
. sinal de menor(<): <pre> & l t ; </pre>
</p>
</pre>
</body>
{
& l c u b; & l b r a c e; & # x 0 0 0 7 B; & # 1 2 3;}
& r c u b; & r b r a c e; & # x 0 0 0 7D; & # 1 25;Tabela de Código incluindo notação matemática >
CÓDIGO
<a href="HtmlSvgTexto.svg" download> Download de arquivo usando html</a>
CÓDIGO
<html>
<head><title>avascript</title></head>
<body>
<h1>Javascript</h1>
<script type="text/javascript">
<!--
document.write("alo mundo !!!");
-->
</script>
<noscript>
Esta página utiliza scripts e seu navegador não é capaz de interpretá-los.
</noscript>
<font size=4>acabou o script volta ao html</font>
</body>
</html>
<html> <head> </head> <body> <script type="text/javascript" src="global.js"> </script> </body> </html>
Código para fazer downoad de arquivo
<a href="EstrutHtml5.html" download> Download do código
<b lang="latex">\mathbb{R}^{3}:</b>
<img src="http://latex.codecogs.com/gif.latex?
s(x)=sign((\sum_{i=1}^d w_i x_i)+b)"
border="0" class="latex">
ou
<b lang="latex">\ s(x)=sign((\sum_{i=1}^d w_i x_i)+b)</b>
Obs:<script type="text/javascript" src="http://latex.codecogs.com/latexit.js">
</script>
| Cab 1 | Cab 2 | Cab 3 | Cab 4 | Cab 5 |
|---|---|---|---|---|
| Linha 1 Coluna 1 | Linha 1 Coluna 2 | Linha 1 Coluna 3 | Linha 1 Coluna 4 | Linha 1 Coluna 5 |
| Linha 2 Coluna 1 | Linha 2 Coluna 2 | Linha 2 Coluna 3 | Linha 2 Coluna 4 | Linha 2 Coluna 5 |
<body>
<table style="text-align: center; border="1" ">
<thead>
<tr>
<th> Cab 1</th>
<th> Cab 2</th>
<th> Cab 3</th>
<th> Cab 4</th>
<th> Cab</th>
</tr>
</thead>
<tbody>
<tr>
<td> Linha 1 Coluna 1</td>
<td> Linha 1 Coluna 2</td>
<td> Linha 1 Coluna 3</td>
<td> Linha 1 Coluna 4</td>
<td> Linha 1 Coluna 5</td>
</tr>
<tr>
<td> Linha 2 Coluna 1</td>
<td> Linha 2 Coluna 2</td>
<td> Linha 2 Coluna 3</td>
<td> Linha 2 Coluna 4</td>
<td> Linha 2 Coluna 5</td>
</tr>
</tbody>
</table>
</body>
REFERÊNCIA EXTERNA
Códigos html
Para design responsivo:
<!DOCTYPE html> <html lang="pt_BR"> <head> <meta http-equiv="Content-Type" content="text/html; charset=UTF-8"> <title>exemplo codigo responsivo</title> <meta name="description" content="página responsiva"> <meta http-equiv="X-UA-Compatible" content="IE=edge">
<!-- incluir codigo responsivo --> <meta name="viewport" content="width=device-width, initial-scale=1"> <!-- -------- -->
<style> * {margin:0; padding:0;} </style> </head> <body> <img src="imagens/img.jpg" width="320" height="175" title="figura" alt="img.jpg"> </body> </html>
Declaração do svg no html 5:
<!DOCTYPE html> <html lang="pt_BR"> <head> <meta http-equiv="Content-Type" content="text/html; charset=UTF-8"> <title>SVG</title> <meta name="description" content="Html SVG"> <meta http-equiv="X-UA-Compatible" content="IE=edge"> <!-- incluir codigo responsivo --> <meta name="viewport" content="width=device-width, initial-scale=1"> <!-- -------- --> </head> <body> <svg width="400" height="300"> <!-- Um retângulo: --> <rect x="10" y="50" width="150" height="50" stroke="#000000" stroke-width="5" fill="#FF0000" /> <!-- Um círculo --> <circle cx="70" cy="240" r="60" stroke="#00FF00" stroke-width="5" fill="#FFFFFF" /> <svg>
</body> </html>

Como manter o Foco em uma era de distrações....>
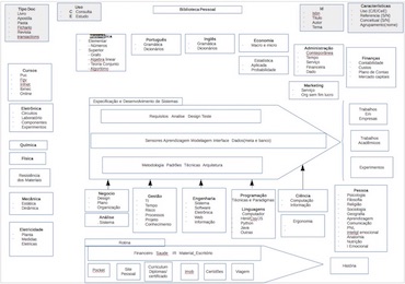
Mapa Conceitual --->
Mapas conceituais tem como objetivo reduzir de forma analítica o conhecimento e seus elementos.
São estruturados com base em relações entre conceitos, explicitados por frases de ligação, formando proposições, as quais são passíveis de análise lógica.
Foi criado por Joseph Novac, baseado na teoria da aprendizagem significativa de David Ausubel.
Mapa mental é o nome dado para um tipo de diagrama, sistematizado pelo inglês Tony Buzan, voltado para a gestão de informações, de conhecimento e de capital intelectual; para a compreensão e solução de problemas; na memorização e aprendizado; na criação de manuais, livros e palestras; como ferramenta de brainstorming; e no auxílio da gestão estratégica de uma empresa ou negócio.
Os desenhos feitos em um mapa mental partem de um único centro, a partir do qual são irradiadas as informações relacionadas. Eles podem ser feitos com um software adequado ou com canetas coloridas e um bloco de papel, e podem ser usados por todos os profissionais para gerenciar qualquer tipo de informação.
GRÁFICOS:
Clicar na figura a seguir para ver exemplo:
CÁLCULO DIFERENCIAL E INTEGRAL: >
Clicar na figura a seguir para ver exemplo:
Derivada:

Integral:
GEOGEBRA:
É um aplicativo de matemática dinâmica que combina conceitos de geometria e álgebra em uma única Interface >
Applets Geogebra >
Como usar >
PROPOSIÇÃO e PROVAS:
(definições e/ou (axiomas ou postulados))-> demonstrações <--> teorema(hipótese e tese)
. Prova direta: a conclusão é estabelecida através da combinação lógica dos axiomas, definições e teoremas já existentes.
. Prova por indução: um caso base é provado e uma regra de indução é usada para provar uma série de outros casos (normalmente infinita).
. Prova por contradição: é mostrado que se algum enunciado fosse verdadeiro, ocorreria uma contradição lógica, e portanto o enunciado deve ser falso.
. Prova por construção: consiste em construir um exemplo concreto com determinada propriedade para mostrar que existe algo com tal propriedade.
. Prova por exaustão: a conclusão é estabelecida dividindo o problema em um número finito de casos e provando cada um separadamente.
. Prova por força bruta: é o método que consiste em provar algum teorema (ou apresentar algum contra-exemplo) pelo método exaustivo de calcular cada caso possível.
Detalhe + >
PROPRIEDADES ELEMENTARES:
P1 - Associatividade: (x+y)+z=x+(y+z) e (x.y).z=x.(y.z).
P2 - Comutatividade: x+y=y+x e x.y=y.x.
P3 - Elementos neutros: Existem dois elementos distintos 0 e 1 tais que x+0=x e x.1=x.
P4 - Inversos: todo x possui um inverso aditivo tal que x+(−x)=0 e, se x≠0, existe também um inverso multiplicativo tal que x.x−1=1.
P5 - Distributividade: x.(y+z)=x.y+x.z.
SIMBOLOS MATEMÁTICO:
Tabela de Simbolos matemáticos >
Agrupamentos de Simbolos matemáticos >
Alfabeto grego >
Calculadora avançada >
Calculadora 2D e 3D >
Calculadora >
Áreas que se cruzam ... diagrama de Venn ... Conjunto... Tabela de Decisões...Lógica
Diagrama de Venn - operações em conjuntos
equação -> programa -> desenho
Qualquer programa e procedimento pode executar qq coisa a partir desse código.
Pode ser implementado em qq linguagem de computador.
A documentação é o próprio programa, facilitando a manutenção, apenas alterando as regras, ações e transições entre tomadas decisões.
Modelo genérico de tomada de decisão.
Algoritmo para simular a executação fluxo de tabelas de decisão:
Inicializar Estado, Regra, Existir_Tabela, Proxima_Tabela = 0
Enquanto (Existir_Tabela=0)
Proxima_Tabela = Transicão (Estado, Regra)
Executar Tabelas(Proxima_Tabela)
Fim-Enquanto
:Transicao (Estado, Regra):
# Define o fluxo de tabelas a serem executadas.
# Dado o estado (id-tabela) e regra (linha da regra)
# retorna a próxima tabela a ser executada
Proxima_Tabela = 2
retorna (Proxima_Tabela)
:Tabelas (Proxima_Tabela):
# Acha a regra e executa a ação e retorna o estado (ou seja o id-tabela)
retorna (Estado)
DO WHILE (FIM = '0'B);
PROX_TAB = TRANSICAO (ESTADO, REGRA);
CALL TABELAS (PROX_TAB);
END;
é uma combinação de números, operadores (simbolos matemáticos) , variáveis livres ou ligadas e símbolos gráficos (como colchetes , parênteses), agrupados de forma significativa de modo a permitir a verificação de valores, formas, meios ou fins.
<expressao> ::= <valor> <operador>> <expressao>
<expression>::= <expression> <operator> indentifierou seja expressão é composta de coeficiente (multiplicador) e parte literal (variavel ou letra).
Pode ser transformação ou mapeamento dependendo do contexto
VISÃO ORGANIZACIONAL
É uma regra de negocio para mapeamento de um conjunto de entidades de dados em outras .
Exempos:
Relacionamentos
. Empresa (0:n)
.... papel (1:n)
. Pessoa (0:n)
. Produto (0:n)
.... item (1:n)
. Serviço (0:n)
.Contrato (1:n)
Funções
. Treinar
. Converter
. Projetar
. Desenvolver
. Implantar
. Operar
. Dar suporte
. Dar consultoria
. Pesquisar
VISÃO MATEMÁTICA
É uma regra de relacionamento para mapeamento de um conjunto (domínio) em outro (contra domínio).

Detalhando:
Elementos de uma função.
Domínio, contadomínio e imagem de uma função.

Domínio: representado por todos os elementos do conjunto A.
(1, 2, 3, 4, 5)
Contradomínio: representado por todos os elementos do conjunto B.
(1, 2, 3, 4, 5, 6, 7)
Imagem: sub conjunto de B que é representado pelos elementos do contradomínio (conjunto B) que possuem correspondência com o domínio (conjunto A).
(2, 3, 4, 5, 6)
Tipos de função (classificação qto a imagem)
injetora ou injetiva - Um elemento do domínio corresponde a um e somente um do contradomínio (imagem). Ou seja todos o elementos do conjunto partida são utilizados
sobrejetora- dois elementos pode mapear 1 elemento do contradomínio.
bijetora - cada par do domínio corresponde a cada par do contradomínio.
* Não é uma função quando:
Não existe correspondência do elemento do dominio no contradomínio.
Um elemento do dominio mapea mais de um elemento no contra dominio.
* Todo elemento do domínio da função que tem como imagem o elemento 0, é uma raiz da função. É o lugar onda o grafico da função corta a abcissa.
Lista de funções.
Elementares
... Algébricas -->...
........ Polimoniais
........... linear
........... quadrática
........... cúbica
........... quártica
........... quíntica
........... Racionais
........ Exponencial
........... raiz quadrada
... Transcesndentais
........ Exponencial
........ Hiiperbólica
........ Logaritimica
........ Periódica
........... trigonométrica
........... linear
Função reta.
Exemplo:
Função Erro quadrático
Limite de uma função
o conceito de limite é usado para descrever o comportamento de uma função à medida que o seu argumento se aproxima de um determinado valor, assim como o comportamento de uma sequência de números reais, à medida que o índice (da sequência) vai crescendo, i.e. tende para infinito.
Dizemos que uma função f(x) tem um limite A quando x → a (→: tende), isto é, \lim_{x\rightarrow a}f(x)=A
\lim_{x\rightarrow a}f(x)=b
Quando x se aproxima de a (x → a), f(x) se aproxima de b (f(x) → b).
Relações entre os objetos de um determinado conjunto. Para tal são empregadas estruturas chamadas de grafos, G(V,E), onde V é um conjunto não vazio de objetos denominados vértices e E é um subconjunto de pares não ordenados de V, chamados arestas.
Divisão: Pura e Aplicada

Mapa da Matemática
Modelagem matemática consiste na arte (ou tentativa) de se descrever matematicamente um fenômeno.
MODELAGEM PARA CIÊNCIA DOS DADOS
Quanto a aleatoriedade
Modelo determinísticos:
mesmas entradas produzem mesmas saídas; não se considera incerteza.
gráfico:
Modelo probabilístico (estocástico): não se conhece sua saída, somente uma probabilidade e, portanto, uma incerteza.
Quanto aos dados de entrada
Modelo heurístico:
provocam explicações sobre o que está sendo estudado (se algum variável aumenta, a outra também).
=> Análise exploratória (gráfico dispersão, distribuições/histograma)
Modelo empírico:
baseado em observações diretas (experiência)
=> Modelagem do problema (dados de treino)
Quanto a representação
Modelo qualitativo:
promovem explicações e insigths sobre o que pode estar ocorrendo.
=> Análise exploratória: gráficos, descrições causais, inferências
Modelo quantitativo ou numérico:
baseado em números ou classificações.
=> Modelagem do problema e geração de algoritmos (dados de treinamento, teste e previsão)
Quanto a aplicação
Modelo descritivo ou simulatório
:
simular um problema.
Modelo de otimização:
determinação de ponto ótimo (min / máx).
Modelo de controle:
análise de uma variável específica (ex: modelo preditivo).
Quanto ao tipo de saída
Regressão:
variável de saída contínua.
Classificação:
variável de saída discreta (finita) ou categórica.
Descreve o comportamento do sistema
Notações foram criadas para simplificar a análise de algoritmos, quanto ao comportamento assintótico (crescimento das funções)
Análise assintótica de algoritmos:
Uma função f(n) domina assintoticamente outra função g(n) se existem duas constantes positivas c e m tais que, para n ≥ m, temos |g(n)| ≤ c × |f(n)|.
Dominação assintótica de f(n) sobre g(n)
Funções são classificadas em ordens de crescimento: O , \Omega , \theta
| \mathbb{N} | Natural |
0,1,2,3,4,... ou 1,2 3,4,.. |
| \mathbb{I} |
Inteiro |
...,-5,4,3,2,1,0,1,2,3,4,5.. |
| \mathbb{Q} | Racional |
a/b a e b inteiros b dif 0 |
| \mathbb{R} | Real |
limite de uma sequencia de
numeros racionais convergentes |
| \mathbb{C} | Complexo |
a+bi a e b reais e i imaginário \sqrt[]{-1} |
Regras de Operações Aritméticas

Regras de Algebra:Expoentes e raízes quadradas

é qualquer tipo de procedimento que é realizado sobre certa quantidade de elementos, e que obedece sempre a uma mesma lógica (regra
Proposição é um termo usado em lógica (uma sentença declarativa que pode ser ou verdadeira ou falsa) para descrever o conteúdo de asserções (proposição que se assume como verdadeira, independentemente de seu conteúdo) que pode ser tomado como verdadeiro ou falso.
O somatório \ \sum_{j=1}^n j = 1 + 2 + 3 + ... + n
Algoritmo do somatório:
# Somatório |
|
print("Calculo da soma dos n primeiros inteiros positivos")
|
1 |
# leia o valor de n |
|
n = int(input("Digite o valor de n: "))
|
2 |
# inicialize a soma |
|
i = 1 |
3 |
while i <= n: |
4 |
soma = soma + i |
5 |
i = i + 1 |
6 |
# imprima a soma |
|
print("n=", n,"soma=",soma, "numero de instrução executada no while =",i )
|
7 |
Prova ou teorema isolado

Atividade mental: Atenção superior (descendente) e atenção inferior (ascendente)
Atenção de baixo para cima:
. Mais veloz em tempo cerebral, que opera em milisegundos;
. Involuntária e automática: esta sempre ligada;
. Intuitiva, operando em redes de associação;
. Impulsiva, movida pelas emoções;
. Executora de nossas rotinas habituais e guia de nossas ações;
. Gestora de nossos modelos mentais.
Atenção de cima para baixo:
. Mais lenta;
. Voluntária;
. Esforçada;
. A sede do autocontrole, que pode (as vezes) suplantar rotinas automáticas e anular impulsos com motivações emocionais;
. Capaz de aprender novos modelos, fazer novos planos e assumir o controle de nosso repertório automático até certo ponto.
Atenção (foco) >
Fazer de baixo para cima e mostrar de cima para baixo(uma estratégia)
Adm do tempo >
Classificação e Inserção da informação:
Níveis de informação:
1° O que?
2° Quem, quando, onde e como?
3° Porque e quanto?
Evolução:
. do concreto para abstrato e depois do abstrato para o concreto.
. do simples para o complexo e depois o complexo para o simples.
. do todo para o detalhe e depois o todo para o detalhe.
. do prático para o teórico e depois do teórico para o prático.
Modelo de negócio >
Modelo de estratégias >
Escolas de estratégias >
Exemplo de projeto > |
Dominios do projeto > |
Área de conhecimento de projeto >
Projeto agil:
. Indivíduos e interações MAIS QUE processos e ferramentas;
. Software em funcionamento MAIS QUE documentação abrangente;
. Colaboração com o cliente MAIS QUE negociação de contratos;
. Responder a mudanças MAIS QUE seguir um plano
TI especialista >

Padrões de governaça em TI

Alinhar visualmente a experiência de uma pessoa com os serviços de uma organização.
Alinhar para projetar e projetar para alinhar.
O objetivo é fornecer um valor real.
As visualizações agem como fogueira em torno do qual nos reunimos para contar histórias
DIAGRAMAS NO TEMPO

ASPECTOS DA EXPERIÊNCIA
. Holistica: Inclui ações, pensamento e sentimentos.
. Pessoais: Percepção subjetiva da pessoa.
. Situacionais: As circuntâncias conduz mais que a disposição.
. Abordagem: Simplificação (seleção)
ELEMENTOS DO MAPEAMENTO
ponto de vista, escopo, foco, estrutura e uso
PROCESSO GERAL PARA O MAPEAMENTO
Ciclo Iniciar -> Ciclo Investigar -> Ciclo Ilustrar -> Ciclo Alinhar.
MODO DE TRABALHO
RESUMO DE POSSIVEIS LAYOUTS
TIPOS DE DIAGRAMAS
. Blueprints de Serviço.
. Mapas da jornada do cliente.
. Mapas de experiência.
. Diagramas do modelo metal.
. Mapas espaciais.
. Diagrama de cross-channel.
REFERÊNCIAS EXTERNAS
Serviçps de design
São soluções táticas e estratégicas aos problemas da empresa
Seleção de atividades:
A partir de uma demanda, modelo de processos (TO BE) e lista de requisitos.
Identificação e classificação de serviços candidatos.
Levar em consideração a semântica da atividade (regras de negócio, requisitos de negócio) e a estrutura do fluxo de atividades (padrões de workflow). As heurísticas propostas são descritas a seguir:
Heurística 1: Um serviço candidato deve ser identificado a partir de uma regra de negócio.
Mais ...
Exemplo: A partir da regra de negócio ”Seleção de fornecedor de produto” com a descrição “Deve ser selecionado o fornecedor com as melhores condições comerciais referentes a preço e prazo” deve ser identificado o serviço candidato “Selecionar fornecedor de produto”.
Heurística 2: Um serviço candidato deve ser identificado a partir de um requisito de negócio.
Mais ...
Exemplo: A partir do requisito de negócio “Consultar cotações de fornecedores”, cuja descrição é “O sistema XPTO deve consultar as cotações de todos os fornecedores que fornecem determinado produto.”, deve ser identificado o serviço candidato “Consultar cotações de fornecedores”.
Heurística 3: Um serviço candidato deve ser identificado a partir de um conjunto de atividades seqüenciais.
Mais ...
Exemplo: A partir da seqüência de atividades “Comprometer limite de crédito”, “Determinar taxa de juros a ser cobrada” e “Gerar contrato” (Figura 4), um serviço candidato deve ser identificado.
Heurística 4: Um serviço candidato deve ser identificado a partir de uma estrutura iniciada em um ponto no workflow onde um fluxo de controle simples divide-se em fluxos de controle múltiplos, que podem ser executados em paralelo, e finalizada em um ponto no workflow onde os múltiplos fluxos paralelos convergem em um fluxo de controle simples, sincronizando-os, ou onde ramificações terminem em evento final.
Mais ...
Exemplo: Um serviço candidato deve ser identificado, a partir do fluxo descrito na Figura 5 para as atividades “Obter histórico do cliente”, “Obter informações financeiras”, “Obter informações de roubos e furtos” e “Obter informações de sinistros”.
Heurística 5: Um serviço candidato deve ser identificado a partir de uma estrutura iniciada em um ponto no workflow onde, baseado em uma decisão, uma, e somente uma, de várias ramificações do fluxo é escolhida, e finalizada em um ponto no workflow onde as ramificações do fluxo se juntem sem sincronização ou quando uma ou mais das ramificações termina em evento final.
Mais ...
Exemplo: Um serviço candidato deve ser identificado para o fluxo , correspondendo às atividades “Verificar situação cadastral do cliente” e “Atualizar informações do cliente”, incluindo as regras de decisão.
Heurística 6: Um serviço candidato deve ser identificado a partir de uma estrutura iniciada em um ponto no workflow onde, baseado em uma decisão, uma ou mais ramificações do fluxo é escolhida e finalizada em um ponto no workflow onde as várias ramificações do fluxo se juntem. Se mais de um dos fluxos de origem foi executado, então é necessário sincronizá-los. Ramificações podem também terminar em um evento final.
Heurística 7: Um serviço candidato deve ser identificado a partir de uma estrutura do workflow onde uma ou mais atividades podem ser executadas repetidamente.
Heurística 8: Um serviço candidato deverá ser identificado a partir de uma atividade que recebe uma mensagem enviada por uma atividade de outro workflow.
Mais ...
Exemplo: O processo “Tratar limites de mercadorias em estoque” , ao identificar que o limite de uma mercadoria em estoque foi atingido, envia um pedido de mercadoria para o processo “Fornecer mercadoria” . Segundo a “Heurística de interface de processo”, um serviço candidato deve ser identificado para a atividade “Receber pedido de mercadoria”
Heurística 9: Um serviço candidato deve ser identificado a partir de um ponto do workflow onde múltiplas mensagens são enviadas a partir de uma atividade para outras atividades conhecidas. Além do serviço remetente da mensagem, um serviço candidato deve ser identificado para cada destinatário. O serviço remetente é conhecido como broker e é responsável por receber a mensagem em questão e distribuí-la para todos os serviços destinatários. Existem serviços brokers que permitem que serviços destinatários inscrevam-se em sua lista de destinatários em tempo de execução. Isso faz com que a alteração dos destinatários seja transparente para uma aplicação cliente.
Mais ...
Exemplo: Na Figura 8, deve ser identificado um serviço para a atividade “Enviar solicitação de cotação” (serviço remetente) e um serviço para “Tratar solicitação de cotação” para cada fornecedor (serviços destinatários).
Etapa 3: Consolidação de Serviços Candidatos. Uma vez identificados os serviços candidatos, a consolidação tem por objetivo gerar, para cada serviço candidato, um conjunto de características que vão auxiliar a equipe de arquitetos SOA a definir a melhor forma de implementação do conjunto de serviços físicos
.
A consolidação é dividida nos seguintes passos:
1. Eliminar serviços duplicados;
2. Identificar grau de reuso para cada serviço: O grau de reuso de um serviço
candidato corresponde ao número de ocorrências da(s) atividade(s) da(s) qual(is) o serviço foi identificado. O grau de reuso é equivalente ao conceito de suporte, e pode ser calculado
3. Associar serviços candidatos aos sistemas que os implementam: Nos casos em que um serviço candidato já esteja implementado em algum sistema, deve-se registrar esta informação na tabela de consolidação. Esta informação permitirá ao projetista identificar os requisitos que podem ser expostos como serviços mais facilmente, reutilizando o código fonte.
Etapa 3: Consolidação de Serviços Candidatos.
Uma vez identificados os serviços candidatos, a consolidação tem por objetivo gerar, para cada serviço candidato, um conjunto de características que vão auxiliar a equipe de arquitetos SOA a definir a melhor forma de implementação do conjunto de serviços físicos. A consolidação é dividida nos seguintes passos:
Mais ...
1. Eliminar serviços duplicados;
2. Identificar grau de reuso para cada serviço: O grau de reuso de um serviço
candidato corresponde ao número de ocorrências da(s) atividade(s) da(s) qual(is) o serviço foi identificado. O grau de reuso é equivalente ao conceito de suporte, e pode ser calculado segundo
3. Associar serviços candidatos aos sistemas que os implementam: Nos casos em que um serviço candidato já esteja implementado em algum sistema, deve-se registrar esta informação na tabela de consolidação. Esta informação permitirá ao projetista identificar os requisitos que podem ser expostos como serviços mais facilmente, reutilizando o código fonte.
4. Associar os serviços candidatos aos requisitos da demanda: os serviços candidatos que foram identificados a partir da demanda devem ser associados à demanda. Esta indicação permitirá ao projetista identificar o conjunto mínimo de serviços necessários para atender à demanda inicial.
5. Associar serviços à(às) atividade(s) que lhe deram origem: Esta associação permite identificar todos os serviços que apóiam uma atividade, e pode-se com isso indicar a implementação de um serviço composto que encapsule todas as funcionalidades tratadas por esta atividade.
6. Identificar granularidade e dependência entre serviços candidatos: Os serviços candidatos devem ser associados aos serviços candidatos que os utilizam. Esta informação é obtida a partir do relacionamento entre regras de negócio e entre regras de negócio e requisitos de negócio, quando estes se encontram explícitos no modelo de processos. A associação entre serviços candidatos é uma representação da dependência entre eles, além de ser um indicador da granularidade de cada serviço candidato. Serviços candidatos que não utilizam nenhum outro serviço candidato são considerados de granularidade fina e são independentes de outros serviços. Serviços candidatos que utilizam outros serviços candidatos são de granularidade grossa, e são dependentes dos serviços que utilizam.
7. Identificar serviços utilitários: Deve-se marcar os serviços candidatos que foram identificados a partir de funções recorrentes em processos de negócio ou aspectos de estrutura organizacional como propostos por [Thom et al. 2007] como sendo serviços candidatos utilitários. A importância da análise de padrões baseados em fluxos recorrentes se dá porque, , os processos de negócio freqüentemente incluem uma variedade de fragmentos que podem ser entendidos como atividades de bloco com semântica específica e bem definida. Em particular, um fragmento (ou função recorrente em processo de negócio) pode ocorrer diversas vezes em uma mesma definição de processo ou em modelos de processos diferentes.

Mapeameamento das decisões de negócio, gerando o portfólio de negócios, agrupando tarefas em projetos e dividindo em pacotes de entrega de trabalho, separando niveis estratégico, tático e operacional.
| Gerenciamento
de Portfólio de Projetos |
Gerenciamento
de Multiplos Projetos |
|
| Propósito |
Seleção e priorização de projetos |
Alocação de recursos |
| Foco |
Estratégico |
Tático |
| Ênfase
do planejamento |
Médio e longo prazo |
Curto prazo |
| Responsabilidade |
Gerenciamento executivo senior |
Gerente de projetos/recursos |
Encadeamento de atividades executadas dentro de uma organização que obtem as saidas a partir de entradas ou base de dados
Encadeamento de processos de negócios
Quebra cabeça de entidades e seus relacionamnetos conforme alguns requisitos
Níveis de profissionais
| Nível | Tempo de experiência | Formação | Responsabilidades |
| Trainee | 2 a 2 anos e meio |
Recém-graduado |
Tarefas de pequena ou média complexidade em área(s) específica(s). Elabora projetos (sob supervisão) |
| Junior (JR) | a té 5 anos |
Recém-graduado |
Funções de procedimentos simples ou que não exigem profundo conhecimento em um ramo de atuação |
| Pleno (PL) | 6 a 9 anos | Pós-graduado | Atividades específicas, que exigem profundo conhecimento. Toma decisões endossadas por um superior. |
| Sênior (SR) | Sênior (SR) a partir de 10 anos |
Pós-graduado + Gestor |
Toma decisões. Age de forma autônoma, com base no conhecimento e experiências adquiridos ao longo da carreira. Gere pessoas e projetos. |
| Master | 15 anos ou mais | Pós-graduado + Gestor + Certificações | Atua fora do processo de supervisão ou por demandas. Gere projetos / negócios. Possui autonomia plena |
Tipos de profissionais
Tipos de profissionais
Projetos tem natureza temporária, tem data de inicio e fim e estarão concluidas quando as metas e objetivos forem concluidos.
Mentalizar um objetivo claro, que precisará levar um tempo determinado, além de contar com um conjunto de recursos (financeiros, materiais) e pessoas que devem ser otimizados para obter as metas determinadas.
A divisão da Gestão do Projeto é dividida em algumas fases: início, organização e preparação, execução do trabalho do projeto e encerramento.
Existe várias formas de organizar um projeto. Uma delas é a Estrutura administrativa matricial - existe empresa com experiência de mais de 25 anos trabalhando desta forma.
|
|||
|
|
|
|
Conjunto de atividades que tem como principal valor a experiência, que responde a uma espectativa ou necessidade, dentro do escopo de sistemas de informação.
PRINCIPAIS CARACTERISTICAS
Inseparabilidade – Diferente dos Produtos os Serviços são produzidos, entregues e consumidos simultaneamente, chegando a fazer parte e uma pessoa quando o mesmo é por ela prestado.
A inseparabilidade traz como uma de suas conseqüências, a presença do cliente aumentando em muito a preocupação com sua satisfação imediata.
Ao cortar o cabelo é necessário que levemos nossa cabeça até o cabeleireiro, ao buscar uma massagem é obrigatório carregar o corpo até o local da massagem, ao buscar uma ajuda psicológica recomenda-se que o solicitante esteja presente durante a consulta.
Variabilidade – Um serviço a um cliente não é exatamente igual ao próximo cliente. Esta é a característica da variabilidade ou heterogeneidade. E é a causa de um dos maiores problemas no gerenciamento dos serviços – O desafio é saber como manter uma qualidade uniforme percebida dos Serviços produzidos e entregues aos clientes?
Podemos citar médicos, advogados, professores pois existem profissionais excepcionais e outros medíocres. Isso ocorre em larga escala em serviços. Razão pela qual ao escolhermos um médico ou um advogado preferimos aqueles bem recomendados/sugeridos por outros que já utilizaram os seus serviços.
Perecibilidade– Esta também é uma característica problemática. Os Serviços não podem ser estocados, obrigando para o gestor uma grande necessidade de estabelecer equilíbrio entre a demanda e a oferta.
Caracteristicas do serviço: |
||||
| Atributos |
Itens |
Subitem |
Intensidade |
|
| Nome |
Serviço H&O de especificação. |
|||
| Descrição |
Pesquisar, organizar, reunir,
sintetizar, escolher, divulgar, liderar e persuadir. |
|||
| Papel
na Economia |
Serviços de apoio ao negicio |
|||
| Estagio
da atividade econômica |
Quinário (aprefeiçoamento e ampliamento das habilidades humanas) | |||
| Função |
Fornecer |
|||
| Atributo |
Especializado |
|||
| Produto |
Processo |
|||
| Cadeia
Virtual de valor |
1. Enxergar as operações fisicas
como informações. 2. Substituir atividades fisicas por virtuais. 3. Descoberta de novos produtos e métodos para acrescentar valor. |
|||
| Custo
M.O / custo capital |
Serviços profissionais |
|||
| Interação
e Customização |
Serviços profissionais |
|||
| Desafios |
. Compatibilizar custos .Manter qualidade. . Reagir interveção cliente. |
|||
| Diferencial |
. Prestador de serviços
especificos, simultaneidade. .Atitude no seerviço privacidade e segurança |
|||
| Beneficiário
direto |
Pessoas |
. Serviços dirigidos a mente. |
Alta |
|
| Objeto |
. Serviços dirigidos a ativos
tangíveis |
Alta |
||
| Relação
cliente / Serviço |
Participante e colaborativo |
|||
| Natureza
da demanda e fornecimento |
Transação descontinua |
|||
| Natureza
da demanda em função da oferta |
. À periódico . Oportunidade |
Flutuação estreita |
||
| Fornecimento |
Sob demanda |
|||
| Método de
fornecimento dos serviços |
. Deslocamento para o cliente |
|||
| . A distancia |
||||
Divisão das tarefas:

Nome do arquivo deverá ter a seguinte lei de formação:
Nome...NomeVersão
Versão: 1,2,3,4,...
Servico.html Servico1.html ....
A versão atual fica em branco.
Ex.: Servico.html index.html ...
Excessões:
. De um ano para outro, exemplo:
index2015 index20015a ....
Reações representativas causadas por estímulos de reações químicas internas ou factores ambientais externos.
Em linguagem comum, a palavra pensar cobre numerosas e diversas atividades psicológicas. É às vezes um sinônimo de "tender a acreditar", especialmente se não for com total confiança ("Eu acho que vai chover, mas não tenho certeza"). Outras vezes denota o grau de atenção "Eu fiz isso sem pensar" ou qualquer coisa que esteja na consciência, especialmente se isso se referir a alguma coisa fora do ambiente imediato ("Isso me fez pensar na minha avó").
CARACTERISTICAS
O pensamento lógico se caracteriza por operar mediante conceitos e raciocínios.
Existem padrões que possuem um começo no pensamento e criam um final, isso acontece em milésimos de segundos, por sua vez milhares de começos e finais fazem disso um pensamento lógico; este depende do ambiente externo e para estar em contato com ele dependemos dos cinco sentidos.
O pensar sempre responde a uma motivação, que pode estar originada no ambiente natural, social, cultural ou no sujeito pensante.
O pensar é uma resolução de problemas. A necessidade exige satisfação.
O processo de pensamento lógico sempre segue uma determinada direção. Esta direção vai em busca de uma conclusão ou da solução de um problema, não segue propriamente uma linha reta e sim um formato zigue-zague com avanços, paradas, rodeios, e até mesmo retrocessos.
O processo de pensar se representa como uma totalidade coerente e organizada, no que diz respeito a seus diversos aspectos, modalidades, elementos e etapas.
O pensamento é simplesmente a arte de ordenar as matemáticas e expressá-las através do sistema linguístico.
As pessoas possuem uma tendência ao equilíbrio, uma espécie de impulso para o crescimento, a saúde e ao ajuste. Existem uma série de condições que impedem e bloqueiam esta tendência. O aprendizado de um conceito negativo de si mesmo é uma das condições bloqueadores mais importantes. Um conceito equivocado ou negativo de si mesmo deriva de experiências de desaprovação ou ambivalência que o sujeito passou nas etapas iniciais de sua vida.
LINGUAGEM
O pensamento não apenas se reflete na linguagem, mas também a determina.
O pensamento precisa da linguagem.
A linguagem transmite os conceitos, juízos e raciocínios do pensamento.
O pensamento se conserva e se fixa através da linguagem.
A linguagem ajuda o pensamento a se fazer cada vez mais concreto.
O pensamento envolve uma estrutura conhecida como "a estrutura do pensamento".
A linguagem é simplesmente o manejo de símbolos (diga-se codificação), o pensamento é um acondicionador da linguagem.
O pensamento é o limite da ação inconsciente, gerada na maioria dos casos por mensagens erradas ou mal interpretadas.
OPERAÇÕES
Análise - Divisão mental, ou seja, o pensamento se divide em duas formas, esquerda e direita. O lado direito pode pensar todo o negativo e o lado esquerdo todo o positivo.
Síntese - Se reúne todo o processo mental para logo ser analisado ou decorado.
Comparação - Estabelece semelhanças e diferenças entre objetos e fenômenos distintos da realidade.
Generalização - Processo no que se estabelece o comum de um conjunto de objetos, fenômenos ou relações.
Abstração - Operação que consiste em mostrar mentalmente certos traços, geralmente ocultados pela pessoa, distinguindo-se de pensamentos e anexos. acidentais, primários e precedendo aqueles pensamentos.
Racional - É o pensamento humano quando conduzido de acordo com a razão, ou seja, o pensamento lógico, o raciocínio, livre das perturbações da emoção, do sentimento, etc.
CLASSIFICAÇÃO
Pensamento autista e realista: proposto por Eugen Bleuler, tem como base a relação com o ambiente interno e externo.
Autista: caracteriza as atividades internas não controladas por condições externas.
Realista: rigorosamente controlado pela realidade externa.
Pensamento de produção, reprodução e verificação: Donald Olding Hebb propôs a separação entre pensamento de produção e de verificação segundo o grau de impregnação lógica relevado pelo processo, e Norman Maier, a divisão entre pensamento produtivo e reprodutivo.
Pensamento produtivo: consequência da integração de experiências previamente não relacionadas.
Pensamento reprodutivo: aplicação de experiências previamente adquiridas que conduzem a uma solução correta em nova situação de impasse.
Pensamento verificativo: tem como objetivo de verificação ou comprovação do conhecimento.
Pensamento intuitivo, analítico e sintético: proposto por Jerome S. Bruner, tem como base a origem do pensamento.
Intuitivo: usa a intuição do indivíduo.
Analítico: consiste em decompor o todo, em partes mais simples, que são mais facilmente explicadas ou solucionadas.
Sintético: é a reunião de um todo pela conjunção de suas partes.
Pensamento dedutivo e indutivo
Dedutivo: vai do geral ao particular. É uma forma de raciocínio em que se atinge a conclusão a partir de uma ou várias premissas.
Indutivo: é o processo inverso do pensamento dedutivo, é o que vai do particular ao geral. A base é a figuração de que se algo é certo em algumas ocasiões, o será em outras similares, mesmo que não se possam observar.
Outros tipos de pensamento.
Pensamento criativo: aquele que se utiliza da criação ou modificação de algo, introduzindo novidades, ou seja, a produção de novas ideias para criar ou modificar algo existente.
Pensamento sistêmico: é uma visão completa de múltiplos elementos com suas diversas inter-relações. Sistêmico deriva da palavra sistema, o que nos indica que devemos ver as coisas de uma forma inter-relacionada.
Pensamento crítico: examina a estrutura dos raciocínios, e tem uma vertente analítica e avaliativa. Tenta superar o aspecto mecânico do estudo da lógica.
Pensamento interrogativo: é um pensamento com o que se faz as perguntas, identificando o que interessa a alguém saber sobre um determinado tema.
Código
IMPORTAÇÕES
import os
COLOCAR EM VARIAVEIS O CAMINHO ONDE ESTA O ARQUIVO
datapath = "/Users/walterdominguez/Documents/HOMEOffice/INTERNO/GESTÃO CONHECIMENTO/PYTHON/datasets/"
outputs = "/Users/walterdominguez/Documents/HOMEOffice/INTERNO/GESTÃO CONHECIMENTO/PYTHON/datasets/outputs/"
COLOCAR EM UMA VARIAVEL O ARQUIVO TODO
dataset8 = "servivo.csv"
if/elif/else
for/else
while/else
EstruturaControlePython3.html
Linhas de comando usando aplicativo Terminal
Aplicativo Terminal:
Last login: Fri Sep 22 16:32:41 on ttys000
NomeDispositivo:~ nomeusuario$
/Users/nomeusuario/Documents/
Operações com arquivos e pastas:(aplicativo Terminal)
man: mostra a que corresponde um determinado comando (digite "man" e o nome do comando desejado e confirme).
cd (Change Directory): permite que você vá de um diretório para outro (ex: cd/user/seunome para ir para o seu diretório).
pwd (Print Working Directory): mostra o local do diretório onde você se encontra.
mkdir: permite a criação de um novo diretório.
rm: exclui definitivamente um arquivo (digite "rm", espaço e o nome do seu arquivo).
cp: para copiar um arquivo (digite cp/ e o caminho que leva ao seu arquivo).
mv: para mover um arquivo entre os seus diretórios.
rmdir: exclui definitivamente uma de suas pastas (rmdir, espaço e o nome da pasta a ser removida).
top: para visualizar todos os seus processos em execução.
Saia deste menu digitando "q", e confirme.
df -h: este comando mostra a lista de todos os volumes montados no seu Mac e suas características.
ls: mostra a lista de todos os seus arquivos e pastas.
ls -a: mostra a lista de todos os seus arquivos e pastas + os elementos invisíveis.
ls -a "nome de uma pasta": mostra a lista de todos os elementos da pasta de sua escolha.
ls -l: mostra a lista de todos os seus arquivos e pastas + as autorizações, o proprietário e outras informações relativas à pasta em questão.
clear: limpa tela terminal
q: quit sai do comando
help: help comandos aplicativo Terminal
Nomes de caminhos
Mac operações de pasta(diretórios): >clear, >help, >dirs, >cd [-L|-P] [dir], > mkdir meu-diretorio-de-trabalho > cd meu-diretorio-de-trabalho >exit
Mac testar rede: >ping
Windows - mudanças de diretório
Teclado Mac: forçar encerraneto de aplicativo: command + option + esc
Teclado Mac: numerais no Mac: OPTION + 0 (zero) = º OPTION + 9 = ª
Teclado windows x apple (Terminologia). Ex Delete(windows)--> fn + backspace(Mac) . >
Teclas de atalho do windows no teclado do mac >
Teclado Mac: tabulação: Tab tabulação inversa (Delete invertido): selecionar texto + shift + tab
Teclado Mac: mudar de aplicativo (alt Tab windows): command + tab
Teclado Mac: Troca das teclas F1,F2,.. para F1, F2,.. padrão : Maçã-->preferencias do sistema -->
Teclado -->na guia Teclado--> marcar v Usar todas as teclas F!,F2,.. como teclas de função padrão
Quando esta opção estiver selecionada pressionar tecla Fn para usar os recursos especiais em cada tecla.
Para saber tipo do objeto ... type(obj)
Para saber docs de uma classe ou comando ... help(list)
Obter uma lista de (quase) todos os atributos de um objeto ... dir(list)
Listar símbolos do escopo corrente ... dir ()
Simples:
Numérico .... int(x), long(x), float(x), complex(r,ij) ... z = 4 + 3j ... abz(z)
Texto ... string ... m= 'EURO' t= 2.7383
... f = 'O %s está cotado a R$ %0.2f.'
... print f % (m,t)
... %s, %f, %d: string, float, inteiro decimal
booleanos ... bool(0) bool('') bool([]] FALSE
... bool(3) bool('0') bool([[]]] TRUE
Composto:
Lista ..... são coleções de itens heterogêneos que podem ser acessados sequencialmente ou diretamente através de um índice numérico.
....a = [] b = [1,10,7,5] range(1,8,3) # [1,4,7] L2 = [n*10 for n in L] L2 = [n*10 for n in L if n > 0]
list comprehension .... naipes = 'copas ouros espadas paus'.split()cartas = 'A 2 3 4 5 6 7 8 9 10 J Q K'.split()
baralho = [ (c, n) for n in naipes for c in cartas]
baralho
Tupla ... sequências imutáveis ...
... t1 = 1, 3, 5, 7 a, b = b, a
...posicoes = [(1,2),(2,2),(5,2),(0,3)]
Dicionário ... coleções de valores identificados por chaves únicas
... ... uf={ 'PA':'Pará', 'AM':'Amazonas', 'PR':'Paraná','PE':'Pernambuco'}
...d = {} d = dict()
Filas
Pilhas
Conjunto ... coleções de itens únicos e imutáveis ... set: frozenset
Objeto
Arvores
Grafos
Arquivo ... arq = open('/home/juca/grafico.png','rb') para leitura
... arq = open('/home/juca/nomes.txt','w') para gravação
... arq = open('/home/juca/grafico.png','a') para append
números, strings e tuplas são alguns tipos de objetos imutáveis
Print ... print tag('br')
EstruturaControlePython3.html
pt.wikibooks.org/wiki/Python/Conceitos_básicos/Estrutura_de_dados
ensina.me/python/introducao/estruturas-de-dados/
python.org tutorialestruturas-de-dados/
Listas
Instação de modulos no python
Instalação de Módulos no Mac:
NomeComputador:~ NomeDiretorio$ pip install neo4j-doc-manager --pre
Gramática:(regra)
< Não-Terminal > -> substituição
Sentença -> Tema Verbo Objeto
Sentença -> Substantivo Verbo Objeto
Sentença -> I Verbo Objeto
Sentença -> I Like Objeto
Sentença -> I Like Python
Expressão -> Expressão Operador Expressão
Expressão -> Número
Operador -> +
Operador -> -
Numero -> 0,1,...
Indexação de string
< string >[expressão]
< pesquisa string.find(< target string >, < número >)
saida é -1 qdo não corresponde ou tem erro
Exemplo:
pagina = < conteudo da página >
Link_Inicio = pagina.find(< a 'href= ' )
print ( Link_Inicio )
Expressões executam ações específicas, baseadas em um operador com um ou dois operandos
Usando Pandas ...
Usando Pandas ...
A série de fibonacci é representada pela equação:
Python usando html:
from IPython.core.display
import display, HTML
display(HTML('Hello, world!'))
Entrada e saida no Python:
input_variable = raw_input ("Enter your name: ")
print ("your name is" + input_variable)
Teclado Mac: anaconda python: execução código: shift + enter
5W2H |
Automação de escritório:
MS-Office
| LibreOffice (livre)... > |
Apple-Office
Desenho:
Draw(desenhos em geral) (livre)... >
|
Astah (desenhos uml) ...>
|
Desenhador de wireframe ...>
Apresentação de conteudo:
Powerpoint
Visualização:
tagcrowd(nuvem de tag) >
|
HighCharts > |
D3 >
Comparação entre linguagem de modelagem unificada (UML) vs Business Process Model and Notation (BPMN)
A linguagem de modelagem unificada (UML) adota uma abordagem orientada a objetos para a modelagem de aplicativos, enquanto a BPMN adota uma abordagem orientada para o processo de modelagem de sistemas. Onde a BPMN tem foco nos processos de negócios, a UML tem foco no projeto de software e, portanto, as duas não são notas concorrentes, mas são visões diferentes nos sistemas. O BPMN e o UML são compatíveis entre si. Um modelo de processo de negócios não precisa necessariamente ser implementado como um processo de negócios automatizado em uma linguagem de execução de processo. Onde é esse o caso, processos de negócios e participantes podem ser mapeados para construções, tais como casos de uso e modelos comportamentais na UML.
| Aspecto |
UML |
BPMN |
||
| Responsavel |
omg.org |
omg.org |
||
| Foco |
Molelar
sistema de software |
Modelar
processo de negocio |
||
| Aspectos
que podem ser modelados |
Dados,
Eventos e Estados |
Sómente
evento |
||
| Capacidade
de modelar eventos |
Baixa |
Alta |
||
| Quando
usar |
Necessária
modelar multiplos aspectos |
Modelagem
profunda em processos de negocio |
||
| Open
source |
Star
Uml |
BizAgi
BPM modeller |
| titulo coluna 1 | titulo coluna 2 |
|---|---|
| linha 1 celula 1 | linha 1 celula 2 |
| linha 2 celula 1 | linha 2 celula 2 |
| celula a1 | celula a2 |
| celula b2 |
| celula a1 | |
| celula b1 | celula b2 |
|
Condição 1 ? | Condição 2 ? | | Condição 3 ? | |
| 1 . . | |
| 0 1 1 |
|
| 0 0 1 |
|
| 0 . 0 |
|
Bolas e setas .. diagrama de transições.. autômato finito..linguagem formal
Bolas e setas .. diagrama de transições.. autômato finito..linguagem formal
Um serviço é uma experiência perecivel, intagivel, desenvolvida para um consumidor que desempenha o papel de co-produtor
Procedimento ou conjunto de procedimentos para atingir determinado resultado
Unidade
+ definição wiki...>
Declaração do svg no html 5:
<?xml version="1.0" encoding="UTF-8"?> <svg width="450px" height="45px" viewBox="0 0 450 45" version="1.1" xmlns="http://www.w3.org/2000/svg" xmlns:xlink="http://www.w3.org/1999/xlink"> <text x="122" y="20" font-family="AppleGothic,sans-serif" font-size="25px" fill="rgb(0,0,0)" > Dominguez SI </text> <text x="10" y="40" font-family="AppleGothic, sans-serif" font-size="15px" fill="rgb(0,0,0)" > Home&Office Especificação de Sistema de Informação </text> </svg> </xml>
TECNOLOGIA
é um termo que envolve o conhecimento técnico e científico e a aplicação deste conhecimento através de sua transformação no uso de ferramentas, processos e materiais criados e utilizados a partir de tal conhecimento.
TIC
Conjunto de conhecimento de duas tecnologias:
Tecnologia da informação (TI) e comunicações.
TI é mais relacionada com tratamento, processamento e apresentação dos dados, área própria da ciência da computação
Comunicações relacionada com transporte dos dados, sinais ou qualquer outra representação da informação de um ponto a outro, sendo tradicionalmente uma área de estudo das engenharias de telecomunicações e eletrônica.
Com a digitalização da informação, seu armazenamento e transmissão, bem como o avanço da comunicações digitais via internet, as duas áreas de conhecimento passaram a conviver mais intimamente.
As atividades de TI dentro das corporações estão mais ligadas aos softwares aplicativos e aos equipamentos terminais de informática (computdores dos usuários, impressoras, scanners, etc) que suportam a operação diária dessas corporações.
Por outro lado, as comunicações dentro do prédio, que cresceram muito nos últimos anos, estão mais ligados a engenharia elétrica (eletrônica, telecomunicações e redes).
Em termos organizacionais, TI e Telecomunicação interna podem ser vistas como duas subdivisões do deparatmento de TIC da corporação.
PLANTA
SIMBOLOGIA PADRÃO
Siblologia Geral de caminhos e espaços nas telecomunicações residênciais
Simbologia das Caixas Eletricas
. Variável (estatística) - atributo, mensurável ou não, sujeito à variação quantitativa ou qualitativa, no interior de um conjunto.
. Variável (matemática) - ente, em geral representado por uma letra, que pode assumir diferentes valores numéricos em uma expressão algébrica, numa fórmula ou num algoritmo.
. Variável (programação) - objeto situado na memória que representa um valor ou expressão.
• DEFINIÇÃO
• TÉCNICAS
• JORNALISMO DE DADOS
• O QUE SIGNIFICA SIGNIFICADO
• CONTANDO A ESTORIA COM DADOS
REFERÊNCIA INTERNA
. 
. O que é visualização?
. Trabalho sôbre visualização de informação.
https://jsfiddle.net/mrdLc9L1/
Exemplos de Visualizações de dados >
Visualização de dados >
Visualização científica >
Métodos de visualização >
Estudo de visualização >
Evolução da informação >
EXEMPLOS DE AÇÕES DE MARKETING:
• Pesquisa de mercado
• Propaganda
• Publicidade
• Merchandising
• Promoções de Vendas
• Campanhas promocionais
PRINCIPAI OBJETIVOS DAS AÇÕES DE MARKETING:
• Promover a imagem da empresa;
• Identificar novas oportunidades;
• Atrair e fidelizar clientes;
• Aumentar o volume de vendas;
• Divulgar novos produtos e serviços;
• Conquistar consumidores;
• Comunicar-se com novos clientes e parceiros;
• Fixar a marca no mercado.
EXEMPLO DE REGRAS PARA ESTABELECER UMA POLITICA DE MARKETING:
Registros:Compras feita por uma pessoa
Variaveis:Idade,Compra media e sexo
Classe ou quebra:% de quem Comprou
Ação: Oferecer produto ou não
Breakeven: rentabilidade acima de 8%
Visualização: Regra para oferecer produto a cliente com maior rentabilidade
|
Tabela: Tomada de decisão para quem oferecer produto Idade <45 ? | Compra média = 0 ? | | Compra média > 100 ? | | | Sexo=F ? | |
| 0 . . . |
|
| 1 1 0 . |
|
| 1 0 1 . |
|
| 1 0 0 0 |
|
| 1 0 0 1 |
|
Entregáveis da arquitetura de informação
Métodos de design UX e deliberações
Entregáveis da arquitetura de informação
Tutorial html css framework-bootstrap
Framework bootstrap (html,css,js,componentes)
Modelos Css Zen Garden
Maujor Css e padrões web
w3schools
Padrões Web
Tabless - Html, css, js, Seo, Responsive
Onboard
Exemplo de uma página (dinâmica) :
Mostrar exemplo...> .
O que fazer:
. Partir da necessidade do usuário da informação.
. Imaginando a necessidade atendida, listar dados que teria a saida (tela, arq, relatório,..) ?
. Como seria o uso desses dados, separando por funcionalidade ?
. Enquanto não aprovar dados: incluir novos dados ou retirar até que sejam aprovados
. Para cada conjunto de dados identicar que dados serão obtidos e como (informado, cálculo, mapeamento (relacionamento e classificação) ou visualização). Usar a análise
* Nesse processo usar a técnica e ferramenta que saiba usar, para definir a especificação.
Elementos
+ Regras de apresentação
Requisitos, a estrutura e teste da estrutura
Download de arquivos para teste ==> Download WDZTeste.zip
Exemplos por tipo
Passos para fazer layot:
Passo 1: Definir Objetito
Passo 2: Colocar pensamento no papel
Passo 3: Começar a desenhar uma estrutura de nivel superior
Passo 4:Adicionar uma grade
Passo 5:Escolher tipografia
Passo 6:Selecionar tema de cor
Passo 7:Dividir o layout
Passo 8:Repensar o estabelecido
Passo 9:Protótipo
Passo 10:Desafie a fazer mais simples
Passo 11:Atenção aos detalhes
Passo 12:Refinar cada componente
Passo 13:Afiar o estilo
Passo 14:Retire arquivos de design
Passo 15:Pense nele funcionando

Malha construída com diversos retângulos, usada para ordenar elementos gráficos.
Faz parte do layout da página web.
Antes do grid no layot:
Passo 1: Definir Objetito
Passo 2: Colocar pensamento no papel
Passo 3: Começar a desenhar uma estrutura de nivel superior
Passo 4:Adicionar uma grade
Passo 5:Escolher tipografia, tema de cor



Interface humano-computador
2017
Estrutura fisica e navegação deste site
Não basta ter um site qualquer, é preciso que ele seja funcional, facilmente gerenciável, tenha visibilidade e observe requisitos fundamentais de qualidade.
Processo de criação de sites antes de desenvolver um site.
Requisitos de gestão de conteudo ..>
Tipos de requisitos:
Requisitos FuncionaisSite que se adapta a qq tamnho de resolução
TECNOLOGIAS ESSENCIAIS
Para o Design Responsivo, são:
• Media queries e CSS3
• HTML5
• Javascript
• Mídias adaptáveis
• Grid Fluído
Devemos fazer um site de qualidade que atenda resoluções entre 1200px e 300px.
MOBILE FIRST
Conceito defende que devemos começar o desenvolvimento de umsite primeiro por sua versão mobile. Indo do menor para o maior (do mobileaté desktop). Com isso se economiza e reaproveita códigos evitando coisas
desnecessárias e refações durante o projeto.
Pré-Requisito:
Já ter identificado o objetivo do site, do
tipo de conteúdo, quais os tipos de mídias que o site terá, ter uma estimativa
do tamanho do texto corrido de cara área e etc. através do Briefing
* O Briefing é uma ferramenta para coletar os dados fornecidos por seu cliente. Através destes dados é possível conseguir informações que auxiliem na identificação de problemas e consequentemente desenvolver ações que tragam soluções de forma efetiva.
É nele que se pode retirar os requisitos do site.
É importante sua aplicação porque com ele se determina o que pode ser feito, o que é proibido e todo conceito que a interface do site deverá transmitir aos visitantes.
DESIGN RESPONSIVE x DESIGN FLUIDO
O Design Responsivo pensa muito mais na usabilidade e na experiência do usuário. É muito mais que uma técnica e sim um conceito. Ele adapta a experiência
de navegação de acordo com o dispositivo do usuário, com isso
procura-se atender as necessidades dos visitantes de forma concisa. A estrutura
pode não ser necessariamente a mesma em todos os dispositivos.
Já o Design Fluído somente aumenta ou diminui de tamanho de acordo com
a área de visualização do dispositivo. É como se fosse uma sanfona, estica
e contrai, sem pensar na usabilidade ou como o usuário daquele dispositivo
acessa a interface.
DESIGN RESPONSIVE (RWD) x DESIGN FLUIDO(AWD)
O conceito do Design Responsivo é acompanhar exatamente a resolução do dispositivo, já o Design Adaptativo trabalha com medidas fixas para cadaresolução, como:
1200px, 1024px, 768px, 480px.
Pantone cor do ano
Serviço de combinação de cores
Converter nome para coódigo RGB
Seleção e Código de cores
Tabela de cores
Como escolher cores
Codigo de cores
Ferramentas de cores
css de cores de texto
É um método de teste de design através do qual comparam-se elementos aleatórios com duas variantes, A e B, em que estes são o controle e o tratamento de uma experiência controlada, com o objetivo de melhorar a percentagem de aprovação.
Em web design, o teste A/B é utilizado para identificar alterações nas páginas web que podem provocar mudanças positivas ou negativas no interesse dos utilizadores.
Método:
1. Duas versões são comparadas, as quais são idênticas exceto por uma variante que pode impactar o comportamento do utilizador.
2. A versão A pode ser a versão utilizada atualmente (controle), enquanto a Versão B é a modificada (tratamento).
3. Podem ser vistas melhorias significativas através de testes de elementos como copiar o texto, layouts, imagens e cores, mas nem sempre.
4.Os testes multivariados ou teste de balde são semelhantes ao teste A/B, mas estes testes abordam mais de duas versões diferentes ao mesmo tempo.
REFERÊNCIA EXTERNA
Guia de teste
Padrão - Serviço de elaboração de topico de conhecimento |
Download do template curto para criação de tópico
Download do template longo para criação de tópico
Download de dicas.html para fazer alteração.
Análise |
Aprendizado - Aprender a aprender |
Sistema |
Computação - Software |
Diagrama |
Computador |
Análise |
Aprendizado - Aprender a aprender |
Sistema |
Computação - Software |
Diagrama |
Computador |
*Agrupamento 1: Como construir o aprendizado?
Aprendizado - Aprendizagem - o que e? |
Análise - montando o tabuleiro |
Aprendizado - Aprender a aprender |
processo
*Agrupamento 2: Como analisar alguma coisa?
Análise - montando o tabuleiro |
*Agrupamento 3: Como propor alguma coisa?
Matemática - Proposição |
*Agrupamento 4: Como relacionar aprendizado, mapas (mentais e conceituais)
Aprendizado - Aprender a aprender |
Aprendizado - Aprendizagem |
Mapa conceitual x Mapa mental |
*Agrupamento 5: Revisão matemática
"Matemática - Algebra Linear |
Matemática - Conjunto |
Matemática - Fatoração |
Matemática - Função |
Matemática - Mapa |
Matemática (distribuir conteudo) |
Matemática - Números |
Matemática - Operação |
Variáveis |
*Agrupamento 6: Algoritmo e estrurura de dados
Computação - Algoritmo |
Python 3 Estrutura de controle |
Computação - Estrutura de dados |
Python 3 Estrutura de dados |
Python 3 Variáveis Globais |
Matemática - Notação assintótica |
Python 3 Operadores |
Computação - Algoritmo |
Computação - Codigo orientado por tabelas |
Análise |
Eletrônica - Circuito |
Maio/18
Atualização
Retirado link de DICAS em dicas.html
Abril/18
Novos
Adm do Site - Como funciona para o contuedista |
Adm do Site - Como funciona para o usuário |
Pensamento - |
Negocio - Processos - Montagem Cognitiva |
Negocio - Processos - Montagem |
Lingua - Inglês |
Webdesign - Prototipagem |
Webdesign - Estruturas de arquivos para ambiente de desenvolvimento e produção |
Webdesign - Pré - Requisitos para fazer um site |
Atualização
Negocio - Mapeamento de Experiências |
Março/18
Html - Código html blocos com div(galeria) |
Html - Código html minimo |
Negocio - Mapeamento de Experiências |
Dado - Modelagem de dados |
Javascript |
Dado - Mineração de dados |
WebAnalítica - Acáo de Marketing |
Fevereiro/18
Webdesign - Responsive |
Css | |
Webdesign - Layout |
Webdesign - Grid |
Negocio - Gestão - Qualidade |
Estatística |
Engenharia de Software - Desenvolvimento - Bifurcação |
Telecomunicações - Rede residêncial | |
Glossário - Itil |
Visualização - O que é |
Webdesign - HIC (IHC em inglês) |
Janeiro/18
Tecnologia - TIC | |
Ergonomia - Posição no Computaor |
Python 3 Pandas |
Python 3 Manipulando Arrays |
Sistema - Componentes |
Dezembro/17
Html - Javascript| |
SVG - TEXTO | |
Html - SVG | |
Html - Código de download de código |
Html - Código html 5 layout |
Negocio - Pesquisa salarial |
Css - Código no Html | |
Css - sintaxe | |
Css - seletores | |
Aponsentadoria - Por tempo de contribuição |
Eletrônica - Hobby |
Eletrônica - Ganhar dinheiro |
Webdesign - UX, UI, AI, ... |
Webdesign - Exemplo de estrutura de sites |
Novembro/17
Html - Responsive | |
Visualização - Visualização Conteudo |
Webdesign - Teste A/B |
Negocio - Eficiência, Eficácia e Efetividade |
Visualização - Visualização de Dados - Vocabulário |
Computação - Algoritmo - Aprendizado de máquina |
Negocio - Processos |
Entidades - Universidades |
Entidades - Conselhos e Consórcios |
Negocio - Profissonais - por níveis |
Negocio - Profissonais - por tipo area profissional |
Padrão - UML vs BPMN |
Novembro/16 a Outubro/17
Componente - Botão - vai para |
Componente - Botão - vai para |
Negocio - Modelagem de Serviço |
Negocio - Serviço |
Negocio - Profissonais |
Negocio - Governaça e Gestão |
Adm do Site - Procedimento Tópico pré formatado - curto |
Adm do Site - Rede de Topico do Site |
Adm do Site - Serviço de elaboração de topico de conhecimento |
Eletrônica - Medidor de Consumo |
Negocio - Foco |
Aprendizado - à distancia (EAD) |
Aprendizado - Objeto de aprendizado |
Aprendizado - de Máquina; |
Mac OS - caminhos |
Python 3 Instalação |
Computação - Linguagem - Paradigmas |
TrabalhoAcademicos|
Negocio - Especificação de Objetivo |
Negocio - Mudança social provocada pela sociedade da informação |
Sistema - Serviço Web |
Ciência da Computação |
Conhecimento |
Python 3 TDD |
Python 3 Entrada e Saidas |
Dado - Conhecimento |
Padrão - Template Tópico pré formatado |
Padrão - Procedimento Tópico pré formatado - longo |
Matemática - Somatório |
Computação - Shell Scripts |
Expressão regular |
Projeto |
Python 3 Operadores |
Python 3 Estrutura de controle |
Python 3 Estrutura de dados |
Python 3 Variáveis Globais |
Matemática - Notação assintótica |
Sistema - Abstração |
Negocio - Portfólio de projetos |
NoSql |
Biblioteca |
Sintaxe |
Matemática - Fatoração |
Computação - Tabela de Decisão |
Matemática - Lógica |
Computação - Complexidade |
Sistema - Engenharia de sistemas |
Computação - Estrutura de dados |
Matemática - Modelagem |
Negocio - Tarefa |
Mapa conceitual x Mapa mental |
Computação - Codigo orientado por tabelas |
Variáveis |
Matemática - Números |
Matemática |
Matemática - Mapa |
Ciência |
Matemática - Expressão |
Matemática - Expressão aritmética |
Matemática - Operação |
Matemática - Teoria |
Computação - Lista |
Estado de um sistema |
Matemática - Modelo |
Diagrama |
Dicas |
Análise |
Eletrônica - Protoboard |
Visualização - Visualização Número |
Computação - Algoritmo |
Wireframe |
Dicas |
Função |
Software| |
Biblioteca |
Dicas não tão recentes:
Computação - Sistema numérico códigos |
Computação - Automata |
Linguagem Formal |
negocio - Organização |
Webdesign - Requisitos |
Regras |
Python linguagem |
Eletrônica - Circuito |
Computação - Inteligência Artificial, Machine Learning e Deep Learning |
Aprendizado - Aprender a aprender |
Sistema - Unidade de um sistema |
Sistema |
Matemática - Algebra Linear |
Html - LaTex |
Matemática - Conjunto |
Matemática - Grafo |