COMO FUNCIONA
PARA CONTEUDISTA

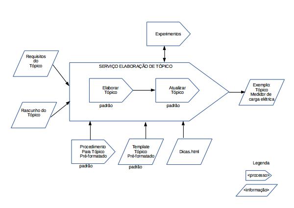
TemplateTopico.html.<div class="content-container" > e </div> <!-- //.content-containerr -->
<a href="#LD109" >MedidorConsumoWatt.html></a>na ordem alfabética na letra M
<a href="#LD109" >MedidorConsumoWatt.html></a>
<div class="content-container" > e </div> <!-- //.content-containerr -->e colar
<ul> ..texto.. </ul>em ordem alfabética em Dicas.html
ProcTopicoPreFormatado.html
TemplateTopico.html
INDICE
Adm do Site - Como funciona para o usuário |
Adm do Site - Como funciona para o conteudista |
Adm do Site - Dicas incluidas ou atualizadas |
Aponsentadoria - Por tempo de contribuição |
Aprendizado - Aprender a aprender |
Aprendizado - Aprendizagem |
Aprendizado - Educação |
Aprendizado - Educação |
Aprendizado - Educação |
Aprendizado - à distancia (EAD) |
Biblioteca |
Bootstrap |
Ciência |
Ciência da Computação |
Componente - Botão - vai para |
Componente - Definição |
Computação - Algoritmo |
Computação - Algoritmo - Complexidade |
Computação - Algoritmo - Aprendizado de máquina |
Computação - Automata |
Computação - Codigo orientado por tabelas |
Computação - Componente de software |
Computação - Estrutura de dados |
Computação - Inteligência Artificial, Machine Learning e Deep Learning |
Computação - Linguagem formal |
Computação - Linguagem - Expressão regular |
Computação - Linguagem - Paradigmas |
Computação - Linguagem - Programação |
Computação - Linguagem - Sintaxe |
Computação - Lista |
Computação - NoSql |
Computação - Shell Scripts |
Computação - Sistema numérico códigos |
Computação - Software |
Computação - Software Livre |
Computação - Tabela de Decisão |
Computador | |
Comunicação - Ser persistente sem ser chato | |
Css | |
Css - Código no Html | |
Css - seletores | |
Css - sintaxe | |
Dado |
Dado - Conhecimento |
Dado - Informação |
Dado - Habilidades por tipo trabalho |
Dado - Mineração de dados |
Dado - Modelagem de dados |
Dicas |
Eletrônica - Circuito |
Eletrônica - Ganhar dinheiro |
Eletrônica - Hobby |
Eletrônica - Medidor de Consumo |
Eletrônica - Protoboard |
Energia - Fotovoltaica |
Engenharia de Software - Desenvolvimento - Bifurcação |
Entidades - Conselhos e Consórcios |
Entidades - Universidades |
Ergonomia - Posição no Computador |
Estatística |
Glossário - Itil |
Html - Código html 5 layout |
Html - Código html minimo |
Html - Código html blocos com div(galeria) |
Html - Código de caracteres |
Html - Código de formatação |
Html - Código de download de código |
Html - Javascript| |
Html - LaTex | |
Html - Responsive | |
Html - SVG | |
Html - Tabela | |
Instalações elétricas |
Internet das coisas |
Javascript |
Lingua - Inglês |
Mac OS - caminhos |
Mac OS - Comandos de Terminal |
Mac OS - teclado e teclas de atalho do computador | |
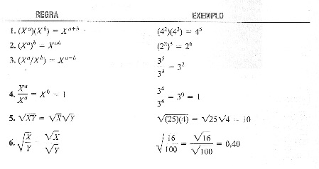
Matemática (distribuir conteudo) |
Matemática - Algebra Linear |
Matemática - Conjunto |
Matemática - Expressão |
Matemática - Expressão aritmética |
Matemática - Fatoração |
Matemática - Função |
Matemática - Grafo |
Matemática - Lógica |
Matemática - Mapa |
Matemática - Modelagem |
Matemática - Modelo |
Matemática - Notação assintótica |
Matemática - Números |
Matemática - Operação |
Matemática - Proposição |
Matemática - Somatório |
Matemática - Teoria |
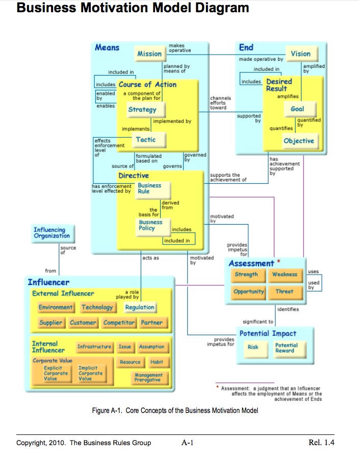
Negocio |
Negocio - Eficiência, Eficácia e Efetividade |
Negocio - Especificação de Objetivo |
Negocio - Excel |
Negócio - Mapa conceitual x Mapa mental |
Negocio - Foco |
Negocio - Gestão |
Negocio - Gestão - Qualidade |
Negocio - Governaça e Gestão |
Negocio - Mapeamento de Experiências |
Negocio - Modelagem de Serviço |
Negocio - Mudança social provocada pela sociedade da informação |
Negocio - Organização |
Negocio - Pesquisa salarial |
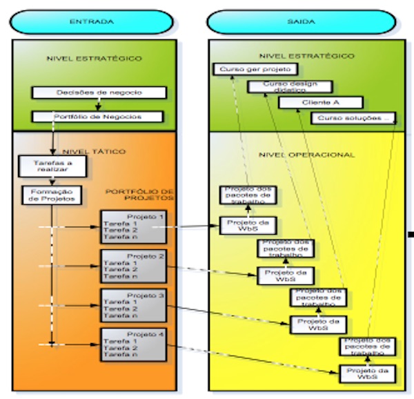
Negocio - Portfólio de projetos |
Negocio - Processos |
Negocio - Processos - Montagem |
Negocio - Processos - Montagem Cognitiva |
Negocio - Profissonais - por níveis |
Negocio - Profissonais - por tipo area profissional |
Negocio - Profissonais - por tipo contribuição |
Negocio - Projeto |
Negocio - Regras |
Negocio - Serviço |
Negocio - Tarefa |
Padrão - Ferramentas |
Padrão - UML vs BPMN |
Padrão - Template Tópico pré formatado |
Pensamento - |
Python 3 Entrada e Saidas | |
Python 3 Estrutura de controle |
Python 3 Estrutura de dados |
Python 3 Instalação |
Python 3 Linguagem |
Python 3 Manipulando Arrays |
Python 3 Operadores |
Python 3 Pandas |
Python 3 TDD |
Python 3 usando html |
Python 3 Usando teclado / Anacontada | |
Python 3 Variáveis Globais |
Sistema |
Sistema - Análise |
Sistema - Abstração |
Sistema - Componentes |
Sistema - Design |
Sistema - Diagrama |
Sistema - Estado de um sistema |
Sistema - Engenharia de sistemas |
Sistema - Licenças Open Source |
Sistema - Serviço Web |
Sistema - Técnicas |
Sistema - Unidade de um sistema |
Svg - Texto | |
Tecnologia - TIC | |
Telecomunicações - Rede residêncial | |
Variáveis |
Visualização - O que é |
Visualização - Visualização Conteudo e interação |
Visualização - Visualização Número |
Visualização - Gráficos 2D usando matplotlib |
Visualização - Visualização de Dados - Vocabulário |
Visualização - Visualização de Informação |
WebAnalítica - Acáo de Marketing |
Webdesign |
Webdesign - Definição de uma página web |
Webdesign - Elementos de uma página web |
Webdesign - Estruturas de arquivos |
Webdesign - Exemplo de estrutura de sites |
Webdesign - Layout |
Webdesign - Grid |
Webdesign - HIC (IHC em inglês) |
Webdesign - Pré - Requisitos para fazer um site e Pós - requisitos |
Webdesign - Prototipagem |
Webdesign - Requisitos |
Webdesign - Responsive |
Webdesign - Tabela de Cores |
Webdesign - Teste A/B |
Webdesign - UX, UI, AI, ... |
Webdesign - Wireframe |
......Modelo cognitivo.
......Modelo behavorista.
...Mecanismo lógico do inglês >
Cursos online:
...Aprender a aprender ..>
...Nanodegree da Udacity - começar uma nova profissão, aprender com as melhores empresas do mercado e ter um bom suporte de carreira ....>
ou ver catálogo ...>
......Modelo cognitivo.
......Modelo behavorista.
Desenhando um curso (em análise) >
Cursos online:
edX e coursera - cursos e conteudos de universidades renomadas. Coursera oferece até mestrado >
Nanodegree da Udacity - começar uma nova profissão, aprender com as melhores empresas do mercado e ter um bom suporte de carreira.catálogo>
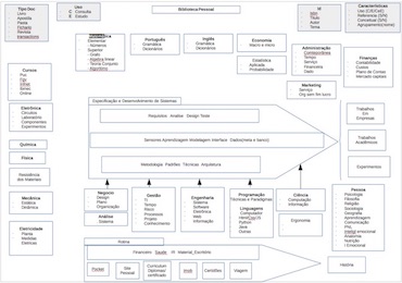
Manter espaços entre documentos para biblioteca respirar.
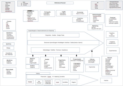
Organização da Biblioteca pessoal.
Histórico de assuntos já escritos ... >