Sistema de computador
O livro que aprende (OLA)
REDE DE TÓPICOS
(Visão das bordas dos tópicos)
Volume 1
É um livro visualizado em páginas web, que evolui com o tempo, com o aprendizado, com a complexidade e com a necessidade de conhecimento.
O volume 1 é um backlog (lista) de idéias visualizadas através de modelos de informação e com breve descrição do significado de cada modelo.
O foco é extender o futuro para o presente.
Como a modelagem do conhecimento de um usuário, pode influenciar no desenvolvimento de um sistema de informação na Web, de modo a criar um ambiente adequado ao desenvolvimento de modelos, através da adequação do sistema a um determinado conteúdo, dependendo do grau de conhecimento de uma aplicação?
Estamos assistindo uma nova revolução nas relações humanas e no uso das tecnologias do conhecimento.
Ao contrário do uso da força bruta ou do poder do dinheiro a nova ordem se baseia no conhecimento.
Esta nuvem de tópicos foi gerada pelo software ... usando como conteúdo o próprio site.
BUSCA
Substitui o indice analítico
O objetivo é elaborar conteúdos significativos, sustentáveis e otimizados visualizando-os na Web.
A idéia é evoluir com o tempo.
É um livro digital vivo que esta sendo atualizado a cada momento e que serve de area de trabalho (framework) para o seu próprio desenvolvimento.
Esta divido em 5 volumes:
O volume 1 é um backlog (lista) de idéias visualizadas através de modelos de informação e descritas na forma de contornos (bordas) olhando para os entornos. Esta dividido por seções, sendo cada uma representada por uma idéia relacionada com o tema.
O volume 2 descreve os tópicos, podendo dividir cada modelo em sub-modelos, dando assim uma visão geral do tópico.
O volume 3 classifica os tópicos por categoria (ou contexto) fazendo uma referência cruzada, com finalidade de facilitar a recuperação dos tópicos.
O livro 4 a partisr de um tópico ou mais transforma em estudo de caso
O livro 5 é faz um acompanhamento e coordena os 4 volumes e coloca em produção o estudo de caso tornando-o sustentável.
Ao reiniciar o ciclo (pode começar em qualque volume) será obtido ou criado uma nova instância do tema em tópicos e estudo de caso.
Foco: Modelagem do conhecimento de determinado domínio e contexto para fazer um sistema de informação na Web.
Escopo: Interação entre blocos de informações dentro do escopo do dominio e seu contexto, que atende uma necessidade de informação ou resolução de problema, por niveis de complexidade.
Resultado: Página Web (com 1 ou mais blocos de informação) com o método de aprendizagem do conteúdo educacional embutido, para um domínio / contexto definido.
Estratégia: Partir de algo simples para o complexo, ajudando ao leitor a produzir uma página na Web, a partir de uma necessidade de informação ou da solução de um problema, fazendo uma análise semântica dessa necessidade, para produzir um modelo informacional implementável, no ambiente Web.
Abordagem: É por aprendizagem por projeto e protótipação. A tecnologia web utilizada é front-end. Eventualmente poderá ser utilizada tecnologias back-end para usar banco de dados, conforme a grau de complexidade e o grau de aprendizagem.
Diretrizes quanto ao desenvolvimento:
Foco: Modelagem do conhecimento de determinado domínio e contexto para fazer um sistema de informação na Web.
Escopo: Interação entre blocos de informações dentro do escopo do dominio e seu contexto, que atende uma necessidade de informação ou resolução de problema, por niveis de complexidade.
Resultado: Página Web (com 1 ou mais blocos de informação) com o método de aprendizagem do conteúdo educacional embutido, para um domínio / contexto definido.
Estratégia: Partir de algo simples para o complexo, ajudando ao leitor a produzir uma página na Web, a partir de uma necessidade de informação ou da solução de um problema, fazendo uma análise semântica dessa necessidade, para produzir um modelo informacional implementável, no ambiente Web.
Abordagem: É por aprendizagem por projeto e protótipação. A tecnologia web utilizada é front-end. Eventualmente poderá ser utilizada tecnologias back-end para usar banco de dados, conforme a grau de complexidade e o grau de aprendizagem.
Critério (Regras) para facilitar a Tomada de decisão de continuar lendo
| Gosta de diagramas, tabelas, mapa e modelo para comunicar idéias de forma otimizada? | ||||
| Precisa criar sua própria visão para esclarecer e organizar idéias? | ||||
| Olha para imagem antes de ler o texto? | ||||
| Gosta de ciência, engenharia e tecnologia aplicada ao desenvolvimento de sistema de informação? | ||||
| Você esta no lugar certo Continuar lendo. |
||||
| Embora não seja seu foco, fique a vontade se quiser continuar. | ||||
"-" Tanto faz (S ou N)
| condição 1
| condição 2
| condição 3
regra (Ex: - S - )
ação ( Ex: Você esta no lugar certo )
* Notação: "S" significa "Sim" "N" significa "Não" e "-" significa " tanto faz "S" ou "N "
Ampliar
Organizado para coletar, processar, transmitir e disseminar dados que representam informação para o usuário.
Ajuda entender a funcionalidade da informação .
Porque modela o conhecimento aprendido para uma nova situação (novo contexto, necessidade. tema ou tópico), de forma a absorver conceitos e processos , que permitam a atender as novas necessidades informacionais cotidianas, resultando na construção de um conhecimento.
É um processo de criação da funcionalidade da informação .
Representam idéias abstratas ou não externa e explícita de uma parte da necessidade de informação a ser estudado, com o objetivo de simplificar a realidade.
São usados para aprender um domínio de conhecimento e comunicar informação.
Interessados em usar modelos para aprender um domínio de conhecimento para construção de sistemas de informação.
Sistema de informação nas áreas de pesquisa, engenharia e negocio.
Ciclo de vida de um sistema de informação .
Planejamento, desenvolvimento e operação,
para sistemas transacionais, analíticos e embarcados,
com foco na engenharia do conhecimento.
Mostrar de uma maneira dinamica, inovadora e otimizada o aprendizado da modelagem de informação, através de modelos de informação, utilizando a Web, de forma autosutentável
Todos os interessados em:
Qual é o ambiente?
Não se limita só a modelagem de projetos de Banco de Dados, ela se expande no entendimento dos requisitos (Engenharia de Requisitos), na análise baseada em cenários, classes, funcional e comportamental, no projeto de dados, na arquitetura de sistemas e software, no modelo de design de interface e componentes de sistemas de informação, no ambiente organizacional e computacional
Modelagem da informação no desenvolvimento de sistemas é um método de desenvolvimento de projeto presente hoje na área da indústria de software e aplicação relacionada à sistemas Transacionais, Analíticos e Embarcados.
Isso se deve ao fato de enxergar que o compartilhamento da informação e sua trabalhabilidade em fase de projeto como um importante método para reduzir de forma efetiva a correção de futuros erros e o retrabalho.
Com o objetivo de demonstrar os diversos usos que os levantamento e compartilhamento desses dados obtidos por um modelo INFORMACIONAL podem gerar ao mercado de Sistemas e Software, minimizando através do fluxo e troca de informações o desperdício de recurso sejam eles de material ou de capital.
A modelagem INFORMACIONAL permite a representação digital das características físicas e também uma abordagem no uso dessa tecnologia no processo de modernização do método de desenvolvimento e construção de sistemas acompanhando a tendência mundial de industrialização do método construtivo.
Por esta razão pode-se constatar que esta mudança já transforma o setor, não afetando só os profissionais do ramo mais toda a cadeia produtiva envolvida no ciclo de vida de um sistema passando desde os fornecedores de informação até a manutenção preventiva e evolutiva da implantação de sistemas.
Tag's: Modelo Informacional, Modelagem da Informação, Página e Sistema de Informação na Web.
| Id | Requisito | Grupo | Tipo Req | Prioridade | Link |
|---|---|---|---|---|---|
| Id | Requisito | Grupo | Tipo Req | Prioridade | Link |
| 1 | Criar site pessoal que seja moderno, discreto, proporcionar satisfação pessoal, criativo | 1 | 1 | ||
| 2 | Deixar claro o propósito do site | 1 | 1 | ||
| 3 | Usar site para apoiar aprendizado | 1 | 1 | ||
| 4 | Visualizar modelos de informação na web e usar para apoiar a especificação de sistemas de informação e conhecimento | 1 | 1 | ||
| 5 | Aproveitar conhecimento já adquirido e adquirir novos para acompanhar evolução da tecnologia e conformidades nas áreas de engenharia de sistemas e computação; ciência da informação; tecnologia web e design da in informação. | 1 | 1 | ||
| 6 | Identificar + ou - 5 tópicos para delimitar o escopo que satisfaça interesse meu e do mercado. | 1 | 1 | ||
| 7 | Manter uma base de conhecimento atualizada. | 1 | 1 | ||
| 8 | Se relacionar com consultoria, mentoria e treinamento. | 1 | 1 | ||
| 9 | Fazer benchmarking daqueles que tentam atuar em areas semelhantes, e ver as melhores praticas. | 1 | 1 | ||
| 10 | Voltado para público que tenha interesse em Visualização da informação, modelagem da informação, aprendizagem e sistema de informação. Persona com caracteristicas: | 1 | 1 | ||
| 11 | Seguir abordagem de aprendizagem significativa e hibrida usando método de aprender a aprender e prototipagem | 1 | 1 | ||
| 12 | Usar ambiente de hospedagem com estabilidade, segurança, suporte pessoal ao usuário | 2 | NF | 1 |
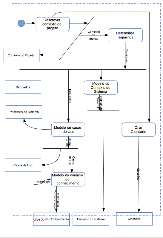
Modelos e diagramas são representações de um sistema real. Modelos fornecem uma visualização abstrata do sistema, enquanto diagramas diferentes fornecem representações concretas do sistema.
Os modelos geralmente contêm um ou mais diagramas que exibem graficamente um aspecto de um modelo ou um subconjunto dos elementos do modelo. Dessa maneira, um diagrama representa um determinado aspecto ou parte de um modelo. Os diagramas podem existir dentro ou fora de um modelo.
Quando um diagrama é excluído de um modelo, os elementos permanecem como parte do modelo.
Os diagramas ilustram os aspectos quantificáveis de um sistema que pode ser descrito visualmente, como relacionamentos, comportamento, estrutura e funcionalidade.
Os elementos de diagrama representam visualmente os classificadores em um sistema ou aplicativo.
Uso
Usar dos Modelos para fazer o seguinte:
Representar visualmente um sistema que deseja criar.
Comunicar sua visão de um sistema para clientes e amigos.
Desenvolver e testar a arquitetura de um sistema.
Usar os diagramas para geração de código direto.
É uma operação intelectual que consiste em isolar, por exemplo num conceito, um elemento à exclusão de outros, do qual então se faz abstração.[2] Por exemplo, abstraindo uma bola de futebol de couro, por uma bola de futebol, retemos apenas a informação enxuta das propriedades e comportamentos da palavra.
Aprenda mais
A complexidade pode ser compreendida em camadas ou niveis. Cada camada ou nivel tem relação dual, de dependencia e independência, em relação ao seu contexto.
Ex.:
ecosistemas<-> sociedades <-> comunidades <-> corpos <-> orgão <-> células <-> organelas <-> moléculas <-> átomos .
cadeira (1) <-> pés, assento, encosto, apoio (4) <-> estofamento, revestimento,acabamento de borracha,etc (16) <-> peças individuais contadas uma a uma (64).
arquivo <-> aplicativo <-> sistema operacional <-> hardware
Relacionamento entre Abordagens de Solução x Tipos de aprendizagem
Visão do mundo |
|
|---|---|
| Modelo Mecanicista | Modelo Holístico |
|
Representa o universo como uma máquina. Formado por partes discretas operando em um campo espaço-temporal: modelo reativo e adaptativo do homem. Lei da prontidão, do exercício e do efeito. |
Representa o mundo como um organismo unitário, interativo e em desenvovlvimento: modelo ativo e adaptativo do homem. Lei da proximidade, similaridade e familiaridade, do fechamento e da continuiadde. |
Face B

especificação explícita de uma conceitualização
A ontologia, no contexto da tecnologia e ciência da computação, é uma linguagem específica com a qual é possível transformar informações em afirmações, para que informações de diferentes naturezas possam se comunicar entre si.
A ontologia define as regras que regulam a combinação entre os termos e as relações. As relações entre os termos são criadas por especialistas, e os usuários formulam consultas usando os conceitos especificados. Uma ontologia define assim uma “linguagem” (conjunto de termos) que será utilizada para formular consultas
especificação explícita de uma conceitualização
A ontologia, no contexto da tecnologia e ciência da computação, é uma linguagem específica com a qual é possível transformar informações em afirmações, para que informações de diferentes naturezas possam se comunicar entre si.
A ontologia define as regras que regulam a combinação entre os termos e as relações. As relações entre os termos são criadas por especialistas, e os usuários formulam consultas usando os conceitos especificados. Uma ontologia define assim uma “linguagem” (conjunto de termos) que será utilizada para formular consultas
Identificar a Necessidade de Informação / Problema
Iniciar a Modelagem
Obter Modelo inicial
Visualizar a Informação a ser obtida
Tomar a decisão do modelo que que será implementado
Transformar modelo em página
Disponibilizar Página Web
Modelos Iniciais divididos por 3 níveis de complexidade
|
Tabela: Genérica sem desvio para outras tabelas Condição 1 ? | Condição 2 ? | | Condição 3 ? | |
| 1 . . |
|
| 0 1 1 |
|
| 0 0 1 |
|
| 0 . 0 |
|

| Símbolo utilizado nas regras |
Tipos de condições e respostas possíveis | ||
| pergunta | expressão lógica | expressão aritmética | |
| 1 | sim | Verdadeiro | diferente de 0 (zero) |
| 0 | não | Falso | igual a 0 (zero) |
| . | Condição é irrelevante | ||
Dia a Dia.
Pesquisa
Aprendizagem
Internet das coisas
Organizado para coletar, processar, transmitir e disseminar dados que representam informação para o usuário e/ou cliente.
Aplicação do modelo de apredizado de máquina (ML)
Caso de Uso: Desenvolvedor modela solução do usuário da informação
Modelo de Linguagem Grandes (LLM)

| Modelo | Foco | Requisitos | 1ª versão p/ cliente | Gerenciamento (1=mais simples) | Sistemas (tamanho de complexidade) |
| Cascata | Documento e artefato | Bem conhecido/congelado | Fim do ciclo | 1 | Simples |
| V | Planejamento de testes | Bem conhecido/congelado | Fim do ciclo | 2 | Simples |
| Incremental | Incrementos operacionais | Maior abstração / Tratado em módulos | Protótipos operacionais | 3 | Médio |
| Evolutivo | Evolução dos requisitos | Pouco conhecidos | Protótipos operacionais | 4 | Médio |
| RAD | Rapidez | Escopo restrito / Maior abstração / Tratado em módulos | Protótipos operacionais | 4 | Médio |
| Prototipagem | Dúvidas nos Requisitos | Abstratos | Protótipos não operacionais | 5 | Médio |
| Espiral | Análise de risco | Maior abstração / evoluídos com o tempo | Protótipos operacionais ou não operacionais | 5 | Complexos |
| RUP | Frameworks e boas práticas | Maior abstração / evoluídos com o tempo | Protótipos operacionais ou não operacionais | 5 | Complexos |
Organizado para coletar, processar, transmitir e disseminar dados que representam informação para o usuário e/ou cliente.
O mundo das equações matemáticas - https://eqworld.ipmnet.ru/en/solutions.htm
https://pt.khanacademy.org/math
Modelos descritivos MBSE (ModSim baseada em thread digital permite captura, modelagem, simulação e compreensão ágeis e eficientes das experiências do usuári) criados usando padrões de modelagem semanticamente ricos fornecem abstração de sistemas, rastreabilidade de dados, separação de visualizações e aproveitam a reutilização de modelos de referência baseados em AI/ML nos níveis de realização de sistemas e produtos.

Que regem a transformação do modelo de informação.
Um princípio é uma proposição ou valor que serve de guia para o comportamento ou avaliação.
Sabe-se que os princípios, são um tipo de regras, são normas.
Serve o princípio como limite de atuação.
No mesmo passo em que funciona como vetor de interpretação, o princípio tem como função limitar a vontade subjetiva do aplicador.
Principios que regem a transformação do modelo de informação.
Perfil do site em dados
Analytics